文章导读
污泥的资源化一直是当前国内外污泥处理处置技术的研究热点,无论是以美国等西方国家为代表的土地利用,还是日本的污泥焚烧发电,都朝着资源化利用方向发展。资源化新技术发展迅速,从污泥低温热解技术到可降解塑料等技术的发展可以看出,污泥的处理与资源化利用相结合才是其最好的出路。
来源:华经产业研究院
一、污泥处理行业概况
污泥处理是对污泥进行减量化、稳定化和无害化处理的过程。污水处理程度越高,就会产生越多的污泥残余物需要加以处理。除非是利用土地处理或污水塘处理污水,否则一般的污水处理厂必须设有污泥处理设施。对现代化的污水处理厂而言,污泥的处理与处置已成为污水处理系统运行中最复杂、且花费最高的一部分。
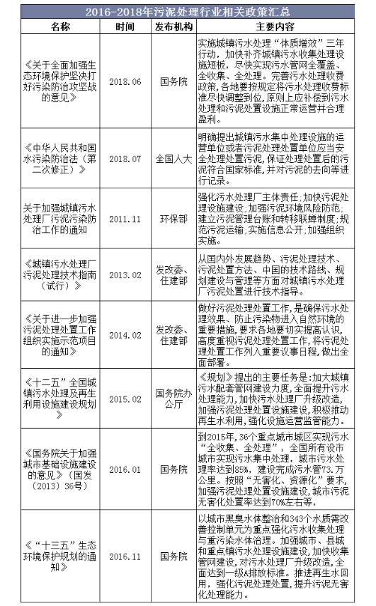
近几年,经济的快速发展也给中国的环境问题带来较多挑战,中国环境问题的不断恶化,污泥排放量也不断增加,为了有效解决污泥处置不当的问题,政府不断出台相关政策措施,促进和鼓励污泥处理行业的发展。其中在污泥处置建设方面比较重要的政策是2016年11月国务院发布的《“十三五”生态环境保护规划的通知》,政策中明确规定要以城市黑臭水体整治和343个水质需改善控制单元为重点,强化污水收集处理与重污染水体治理。加强城市、县城和重点镇污水处理设施建设,加快收集管网建设,对污水处理厂升级改造,全面达到一级A排放标准。
另外,2018年6月国务院发布《关于全面加强生态环境保护坚决打好污染防治攻坚战的意见》要求实施城镇污水处理“提质增效”三年行动,加快补齐城镇污水收集和处理设施短板,尽快实现污水管网全覆盖、全收集、全处理。完善污水处理收费政策,各地要按规定将污水处理收费标准尽快调整到位,原则上应补偿到污水处理和污泥处置设施正常运营并合理盈利。

资料来源:公开资料整理
除政策利好外,技术的不断突破对行业的驱动也是功不可没。污泥的处理问题其实就是解决含水率不断降低的问题。目前常见的污泥处理方法包括深度脱水、堆肥、消化等,最终处置包括土地利用、焚烧、填埋等。具体可划分为八种方法,分别是一般技术、太阳能污泥干化技术、污泥的电离辐射处理技术、微波技术、超声波处理污泥技术、重金属的生物有效性及植物脱除技术、微生物处理技术、新兴污泥热化学处理技术等。
污泥处理处置行业技术分类分析情况

资料来源:公开资料整理
二中国污泥处理行业发展现状分析
目前中国废水排放总量越来越大,其中工业废水排放量逐渐减少,城市生活废水排放量逐年增大。截止至2017年中国城市污水污泥产生量达到了908.07万吨,工业污水污泥产生量亦达到了2950万吨。预计2018年中国城市污水污泥产生量将下降至881万吨。而工业污水污泥产生量将超3000万吨。

资料来源:公开资料整理
在政策的带动以及污泥处理技术等的带动下,中国污泥处理市场规模也实现了跨越式增长。2017年中国污泥处理市场规模为524.7亿元,同比增长12.2%。预计2018年中国污泥处理市场规模将达到582亿元左右。

资料来源:公开资料整理
技术的限制使污泥处理的成本升高,效率较低。污泥处理的总成本包括建设投资成本和经营成本。综合来看,焚烧和热干化处理污泥总成本最高,每吨处理成本在330-470元之间,相对来说,好氧发酵和填埋的总成本则较低,每吨处理最高成本不到150元。

资料来源:公开资料整理
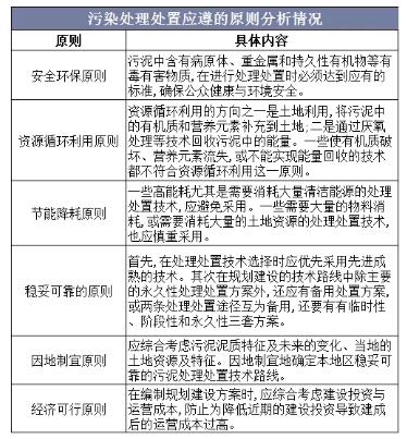
在市场规模不断增加的情况下,市场容量也不断增加,行业的进入者越来越多,容易使行业的发展规则受到威胁。按照《城镇污水处理厂污泥处理处置及污染防治技术政策(试行)》的要求,并且参考发达国家近30多年的经验与教训,污泥处理处置应符合“安全环保、循环利用、节能降耗、因地制宜、稳妥可靠、经济可行”等原则。

资料来源:公开资料整理
相关报告:华经产业研究院发布的《2019-2025年中国污泥处理处置行业市场前景预测及投资战略研究报告》
三影响污泥处理行业发展因素分析
1、行业发展水平较低
由于中国污泥处置起步较晚,虽然经历一段时期的发展,但与发达国家相比仍旧落后,最重要核心处理技术匮乏,没有考虑国内基本情况,甚至生搬硬套国外技术。而且不少处理设备陈旧落后,效果与效率都很差,大大掣肘了中国污泥处理的进度。
目前中国污泥处理方式主要有填埋、堆肥、自然干化、焚烧等方式,这四种处理方法的占比分别为65%、15%、6%、3%。可以看出中国污泥处理方式仍以填埋为主,加之中国城镇污水处理企业处置能力不足、处置手段落后,大量污泥没有得到规范化的处理,直接造成了“二次污染”,对生态环境产生严重威胁。
2、中国污泥处理率偏低
过去很长一段时期内,中国大多数污水处理厂重视污水而轻视污泥,污水得以处理后,超过80%以上的污泥被随意倾倒排放,污染良田和土壤。据统计,卫生填埋、制肥、焚烧、建材等无害化处理的污泥不到60%,有近50%的污泥没能做到无害化处理。
巨量化的污泥已经对生态环境造成了巨大压力,一度出现“污泥围城”的境况。污泥富集了污水中的污染物,含有大量的氮、磷等营养物质以及有机物、病毒微生物、寄生虫卵、重金属等有毒有害物质,不经有效处理处置,将对环境产生严重的危害。
3、监管体系不健全
污水处理厂污泥具有一定的危害性,处置不当会产生二次污染,因此,对于污水处理厂的污泥处置从污泥的产生、运输、无害化处置等各个环节均应建立相应的监管体系,确保每一个环节的责任主体纳入到监管范围内。但从现状来看,普遍存在“重水轻泥”现象,尤其是污泥的处置监管体系不够完善,缺少系统性规划,城市的总体规划中缺少污泥处置内容,导致污泥处理的管理水平滞后。
四中国污泥处理行业发展趋势分析
近年来,国内外的污泥处理新技术发展迅速,污泥处理处置已从传统的卫生填埋、土地利用和焚烧等传统方式逐渐向“三化”的方向发展。减量化处理新技术不断出现,如微型动物捕食法等技术逐渐成熟,但此类技术带来的污泥流态不可控、能耗较大等问题仍然存在。
污泥的资源化一直是当前国内外污泥处理处置技术的研究热点,无论是以美国等西方国家为代表的土地利用,还是日本的污泥焚烧发电,都朝着资源化利用方向发展。资源化新技术发展迅速,从污泥低温热解技术到可降解塑料等技术的发展可以看出,污泥的处理与资源化利用相结合才是其最好的出路。进一步简化生产工艺,提高转换效率和简化操作,才有利于应用推广。
以污泥固体物质封存为主的无害化技术,其危害性无法根本消除。电子束辐照技术、生物沥浸技术等无害化新技术具有处理效率高、操作简单安全和绿色环保等优点,有很好的发展趋势;然而,投资大、运行参数不准确和反应时间太长等缺点阻止了其应用推广,仍然需要深入研究。



