近几年,随着互联网应用进入资源垃圾回收行业,社区居民更多有回收价值的垃圾得以更加高效的回收。运用“互联网+”推动垃圾分类回收的治理体系,目前正在我国各大城市迅速展开,而在市场需求方面,餐厨垃圾处理缺口较大,千亿级市场蓄势待发。
垃圾分类政策高度不断提升,上海先试先行
垃圾分类是当下制约我国环保事业发展的瓶颈之一,也是造成环境污染、资源再利用困难的根源之一。近年来,我国正加速推行垃圾分类制度,全国垃圾分类工作由点到面、逐步启动。根据《“十三五”全国城镇生活垃圾无害化处理设施建设规划》的要求,要建立与生活垃圾分类、回收利用和无害化等相衔接的收运体系,并且要结合垃圾分类工作的开展,积极构建“互联网+资源回收”新模式,打通生活垃圾回收网络与再生资源回收网络通道,整合回收队伍和设施,实现“两网融合”。
除此之外,我国也正在研究探索垃圾处理收费制度。2018年7月,国家发改委公布《关于创新和完善促进绿色发展价格机制的意见》,提出到2020年底前,全国城市及建制镇全面建立生活垃圾处理收费制度。在其后的其他各类文件中,也陆续提到了研究制定收费制度的目标,这意味着,在鼓励、试点、强制等手段之后,未来垃圾分类或将进入收费时代。

从2016年开始,多省市相继出台了生活垃圾分类政策和实施方案。《生活垃圾分类制度实施方案》的发布,要求在全国46个城市先行实施生活垃圾强制分类,2020年底生活垃圾回收利用率达35%以上。
在这46个试点城市中,上海成为垃圾分类制度先试先行的代表。2018年3月,上海市发布《关于建立完善本市生活垃圾全程分类体系的实施方案》,提出2020年将建成生活垃圾全程分类体系,并在居住区普遍推行生活垃圾分类制度。2018年4月,上海市发布《上海市生活垃圾全程分类体系建设行动计划(2018年—2020年)》,该行动计划是对《实施方案》的细化落实。三年行动计划提出,到2020年,上海所有区要实现生活垃圾分类全覆盖,90%以上的居住区垃圾分类实际效果要达标。

《上海市生活垃圾管理条例》于2019年7月1日正式施行。目前,上海正在稳步推进实现生活垃圾分类全市覆盖,包括社区内“撤桶”、生活垃圾定时定点投放,不少小区规定了7时至9时、18(或17点30)至20时两个时间段投放垃圾。这些举措都意味着上海即将进入生活垃圾分类的强制时代。
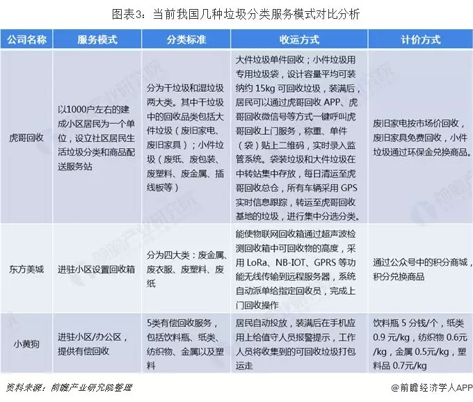
互联网+垃圾分类兴起,逐步对产业进行补充
近几年,随着互联网应用进入资源垃圾回收行业,社区居民更多有回收价值的垃圾得以更加高效的回收。运用“互联网+”推动垃圾分类回收的治理体系,目前正在我国各大城市迅速展开。
互联网最大的优势在于,它能有效地解决信息不对称的问题,实现线上信息流和线下物流的统一。更重要的是,互联网还改变了整个废品回收产业的生态,未来废品回收不再是简单的交易,而是升级成为一种社会服务。且目前一直处于无序状态的城市废品回收,在互联网技术的加持下正变得更加高效、规范和透明:在前端,通过APP积分兑换等有效手段激励居民主动参与垃圾分类;在中端,废品品类、数量、地点分布被实时监控;在后端,垃圾流向资源化利用等信息一目了然。
当前市场上垃圾分类服务主要集中在智能垃圾回收方面,垃圾回收系统记录用户姓名、积分、联系方式、回收记录等,用户用积分兑换物品,实现源头的可回收垃圾分拣。小黄狗主要面向用户端,有偿回收,经再生资源处理后再贩卖。虎哥回收则综合了垃圾收运、分类、资源化、采取政府购买服务方式。

餐厨处理缺口大,千亿级市场蓄势待发
住建部等部门发布的《关于在全国地级及以上城市全面开展生活垃圾分类工作的通知》中提出,要加快提高与前端分类相匹配的处理能力。并且要采取长期布局和过渡安排相结合的方式,加快湿垃圾处理设施建设和改造,统筹解决餐厨垃圾、农贸市场垃圾等易腐垃圾处理问题,严禁餐厨垃圾直接饲喂生猪。加快生活垃圾清运和再生资源回收利用体系建设,推动再生资源规范化、专业化处理,促进循环利用。
因此随着该项文件在全国46个城市的不断实施,我国干垃圾末端的处理量将不断减少,相反湿垃圾的分类处理量、可回收物资源回收利用量相应增加。以上海为例,如果全面实行垃圾分类,湿垃圾分离量可能有更大的增长,而到目前湿垃圾处理设施实际投运规模极小。根据《上海市生活垃圾全程分类体系建设行动计划(2018-2020年)》,2019年上海全市湿垃圾处理能力要达到4300吨/日;到2020年全市生活垃圾综合处理能力要达到3.28万吨/日以上,其中湿垃圾处理能力要达到7000吨/日。

另外根据发改委发布的《“十三五”全国城镇生活垃圾无害化处理设施建设规划》。到“十三五”末,全国力争新增餐厨垃圾处理能力3.44万吨/日,“十三五”全国餐厨垃圾处理设施建设投资为183.5亿元。可推算出平均餐厨垃圾工程单位投资约为53.3万元/吨。如果就整个行业的发展空间而言,到2020年,餐厨垃圾产生量预计将达到12500万吨,即34万吨/天,若实际处理能力能满足每天的产生量,则前瞻产业研究院预测“十三五”期间整个餐厨垃圾处理设施投资市场规模将达1812亿元。




