9月19日晚,国祯环保公告称,公司控股股东安徽国祯集团股份有限公司(下称国祯集团)与长江生态环保集团有限公司(下称长江环保集团)、三峡资本控股有限责任公司(下称三峡资本)签署了《股权转让协议》。 根据协议,国祯集团拟将其持有的国祯环保15%的股份,以12.7元/股转让给长江环保集团和三峡资本,合计转让价为12.77亿元。交易完成后,长江环保集团和三峡资本将成为国祯环保的第一大股东,三峡集团将间接持有国祯环保26.63%的股份。同时,国祯环保将更名为“三峡国祯环保股份有限公司”(暂定名)。 长江环保集团为中国长江三峡集团有限公司(下称三峡集团)全资子公司,三峡资本为三峡集团控股子公司,两者实控人均为三峡集团。 入主国祯环保,三峡集团的“豪华朋友圈”再扩容。目前,三峡集团先后与多个地方政府、央企及知名环保企业签订共抓长江大保护战略合作协议。 但三峡集团自己不事张扬,一贯喜欢“闷声干大事”,只是实力不允许其低调。 自去年6月三峡集团组建长江生态环保集团进军环保领域以来,首个环保订单便是77亿元的九江市中心城区水环境系统综合治理一期项目,紧接着,其更是以快马加鞭之势,拿下多个亿级、几十亿级的大单。 下面,北极星水网就带领大家从三峡集团的豪华朋友圈阵容及拿单实力上看看三峡集团究竟有多强!

十九大上,习近平总书记做过一个重要指示: “把修复长江生态环境摆在压倒性位置,共抓大保护,不搞大开发” 作为实力最雄厚的共和国长子,三峡集团当仁不让地肩负重任,成为共抓长江大保护的骨干主力。 三峡集团作为“明星企业”,在长江大保护的契机下,与多个政府、央企及知名环保企业签署战略合作协议。 自参与共抓长江大保护以来,三峡集团积极融入长江经济带沿线各省市的长江经济带绿色发展、共抓长江大保护战略行动中;
与沿江省市、产业上下游的央企集团、地方国企、上市公司、民营及外资企业、科研机构加强交流学习,组建长江生态环保产业联盟,汇集规划设计、建设、投资运维、金融、研究、咨询等产业链上下游60余家致力于共抓大保护事业的龙头企业,已经在先行先试项目中开始发挥共抓合力。
豪华朋友圈
环境部、地方政府、央企巨头、环保精英
政府圈——政企合作、抢占先机


与此同时,三峡集团与水利部长江水利委员会、生态环境部签署战略合作协议。 2019年3月19日,三峡集团签署服务粤港澳大湾区发展战略合作框架协议,三峡集团将始终秉承新发展理念,与其他合作伙伴一道共同推动形成开放合作、互利共生的能源生态系统,全面构建与国际一流湾区相匹配的清洁低碳、安全高效的能源体系,共同服务好这一新时代推动形成全面开放格局的新举措,服务好这一党和国家重大战略,共同为粤港澳大湾区高质量发展发挥积极作用,做出应有贡献。
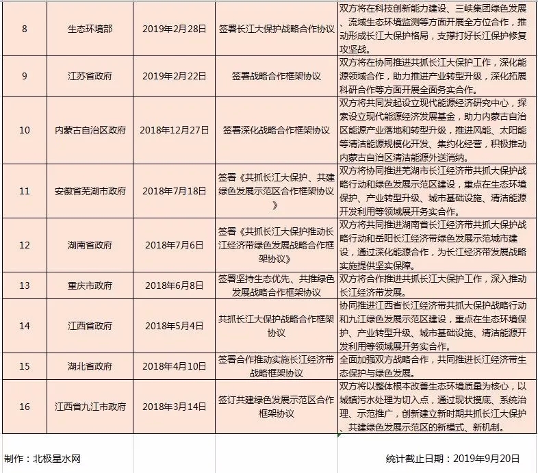
2018年以来,三峡集团与江苏省、湖南省、湖北省、重庆市、内蒙古13个省市(自治区)县等地区政府签署战略合作协议,共抓长江大保护,深入促进长江经济带发展。
基建圈——抱团央企、强强联合


2018年以来,航天科工、中交集团、中国铁建、中国能建、中国化学工程集团、等央企均与三峡集团形成良好合作关系。
金融圈——真金白银 互相支持

今年,三峡集团与中国农业银行、中国人保签署战略合作协议,切实保障了资金来源。在环保行业融资紧缩的大背景下,三峡集团可谓“不差钱”!且在今年6月,农发行安徽省分行与三峡集团携手共抓长江大保护项目取得突破性进展,无为县三峡水环境综合治理第一有限责任公司8.65亿元生态环保中长期贷款成功获批,贷款将用于支持无为县城乡污水治理一体化PPP项目建设。

近期,三峡集团入股国祯环保、武汉控股、北控水务等环保上市公司,引来社会广泛关注。自去年以来,环保产业的“冬天”到来,很多优秀企业由于业务铺得太宽,加上资金面收紧,面临一些困难。三峡集团参股这些企业,通过集团真金白银的注入,让这些企业能够度过最困难的时期,继续发挥长江大保护生力军作用,整合社会力量。
另外,三峡集团于2018年10月31日与大自然保护协会签署合作备忘录,双方就长江大保护、水电工程生态保护、国际合作、人才培养等方面进行了深入交流。

拿单实力
一年多 6个项目 总投资超250亿元

自去年三峡集团组建长江生态环保集团进军环保领域以来,首次开张便拿下77亿元的巨额订单,一年多时间里,三峡集团作为牵头人,接连拿下芜湖市无为县城乡污水处理一体化PPP项目、岳阳市中心城区污水系统综合治理PPP项目、安徽省芜湖市城区污水系统提质增效PPP项目一期及二期、岳阳市君山区中心城区污水处理厂改扩建PPP项目,投资总额251.95亿元。
且从联合体成员可以看出,与三峡集团战略合作的央企、环保企业各自发挥自身优势,协同效应凸显。



