据上海证券交易所官网信息,从10月10日起至10月16日,科创板上市委将召开5次会议,审议11家科创板申报企业的首发申请,科创板发行审核提速。10月10日,三达膜环境科技股份有限公司(以下简称:三达膜)首发过会,通过了上交所上市委的审核,进入注册审核环节,即将叩开科创板发行上市之门。
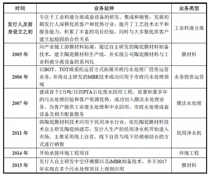
三达膜环境技术股份有限公司——专用设备制造业 申报日期:2019年4月19日 上会日期:2019年10月10日 审核结果:2019年10月10日上交所科创板上市委员会审核同意 目前状态:进入注册审核环节 据其资料显示,三达膜环境技术股份有限公司是国内知名的以膜技术应用为核心的工业分离纯化和膜法水处理综合解决方案提供商和水务投资运营商。 三年一期主要财务指标 水务投资运营业务为公司的重要收入和利润来源,该项业务收入在2016年、2017年、2018年和2019年1-6月占其主营业务收入的比例分别为38.12%、39.35%、40.46%和41.06%,毛利额占公司总毛利额的比例分别为48.25%、44.24%、41.49%和41.09%。 E20环境平台投资部总经理王新平告诉中国水网:以膜技术应用和水务投资运营为主营业务的三达膜通过上海证券交易所科创板上市委的审核,表明具有独特技术优势并持续创新驱动的环境企业有望继续得到科创板的接纳和认可。 招股书显示,三达膜是我国首家从事先进膜分离应用工艺开发的企业,也是我国最早一批将国外先进膜技术引入国内,并进行大规模工业化应用的企业之一。 目前,三达膜已经成功研发出符合市场需求、功能特性优异、具有自主知识产权及国际领先水平的先进非金属无机膜材料与高性能复合膜材料,包括纳滤芯、特种分离膜、纳米过滤膜和iMBR膜组件等,逐步实现了国外先进膜分离材料的替代与优化。 5月11日,在宁波举行的中国膜产业发展峰会上,中国工程院院士高从堦披露了一组数字:2018年中国的净水器销售达到400亿。大部分净水器使用的净水滤芯是由美国进口的有机反渗透膜材料卷制而成。内置反渗透膜芯的净水器每生产1升净水将导致2~4倍的自来水被浪费,而且净水过程中会导致水质变酸、把水中天然存在的有益矿物质与污染物一起去除。 三达膜资料显示,其拥有自主知识产权的无机陶瓷复合纳滤芯,在净水过程中不产生废水,符合绿色制造的要求和规范,水质维持天然的弱碱性,能在保留水中天然有益矿物质的同时去除化学微污染。 三达膜的无机陶瓷复合纳滤芯获得了厦门专利特等奖和中国专利优秀奖。这项专利研发的掌舵者,是三达膜创始人蓝伟光,他现在是厦门大学水科技与政策研究中心的首席科学家,也是厦门大学材料学院的兼职教授。 早期的三达膜以提供膜技术服务为主,为医药、化工等企业量身定制开发了一系列先进的膜应用工艺及与之适配的膜材料。如今,三达膜则专注于膜材料研发、膜组件生产、膜工艺设计、膜设备制造、膜系统集成和膜技术应用,掌握了先进无机非金属膜材料与高性能复合膜材料的研制方法,构建了一条涵盖“膜材料-膜组件-膜设备-膜软件-膜应用”的膜产业链,为传统工业生产过程的升级改造,提供清洁生产与绿色制造的手段与方法,为过程工业的分离纯化与污废水资源化,提供基于膜技术应用的创新解决方案。 蓝伟光表示,三达膜将回归初心,聚焦膜材料的开发与膜技术的应用。 延安是革命圣地,蓝伟光上世纪六十年代出生于“红土地”福建龙岩,“红色”情结或许是三达膜选择注册地落户延安的深层次原因。三达膜一旦成功挂牌科创板,将成为“延安IPO第一家上市公司”,同时还将成为“科创板净水膜材料第一股”。
从新加坡证交所退市、返回国内A股上市首次遇挫一年多后,三达膜再一次递交了上市申请材料,并通过了上交所上市委的审核。一旦顺利挂牌,原来注册地在厦门的三达膜,将变身为 “延安革命圣地IPO第一股”和“科创板净水膜材料第一股”。



三达膜创始人蓝伟光
三达膜有志于做一家全球净水领域的高通,把产业重心逐渐转向膜材料的开发生产与营销推广。
根据招股书的解读,三达膜目前已在延安有投资,主要生产用于处理污水的膜箱、家用净水器和特种分离膜设备,延安将是三达膜重要的膜材料与设备生产基地,以及产品示范应用和推广中心。



