在我国北方,冬季较为寒冷,冬季最低气温可以在-15度以下,水温降低或过低可能使得污水处理过程出现一系列困难或问题,包括物理与生物吸附能力下降,生物活性降低,沉淀不易,污泥膨胀等,导致污水处理量与出水水质很难保证与达标。
在我国北方,冬季较为寒冷,冬季最低气温可以在-15度以下,水温降低或过低可能使得污水处理过程出现一系列困难或问题,包括物理与生物吸附能力下降,生物活性降低,沉淀不易,污泥膨胀等,导致污水处理量与出水水质很难保证与达标。
寒冷地区污水厂运行不得不采取增大污泥回流量、增长污水停留时间等措施,这些措施可能又进一步会降低污水水温,尤其是污水停留时间的增长,会导致污水水温随时间线性下降。通常可通过增大污泥回流量、增长污水停留时间等措施让耐低温菌尽可能代谢污染物。
目前的工程中一般采用降低污泥负荷、增加污泥回流量、增长水力停留时间甚至对池体做升温或保温等措施,以保证污水厂在冬季时的正常运行,但这不仅会增加工程的投资和运行费用,还会带来污泥膨胀等一系列问题。
现行的解决办法非常有限,在我国部分北方城市常用的措施有:
1.曝气池、二沉池等池壁采用发泡保温板保温,外砌砖围护(炉渣、膨胀珍珠岩等填充)结构,池顶加盖等保温措施;
2.鼓风机一侧设空气预热室,将冬季-10~-20℃的冷空气预热到5~8℃;空气管道设置管廊,便于保温处理等。
3.适当加热污泥,包括回流污泥;
4.用热蒸汽给进入曝气池的污水加热。
现行的这些办法都将会增加污水处理的运行成本。
污水处理厂冬季防冻预案
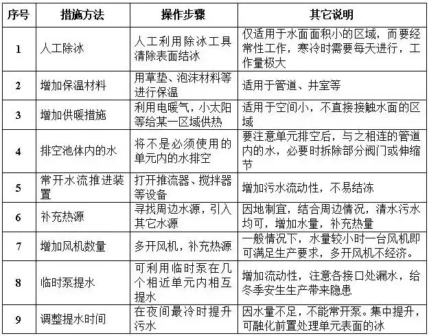
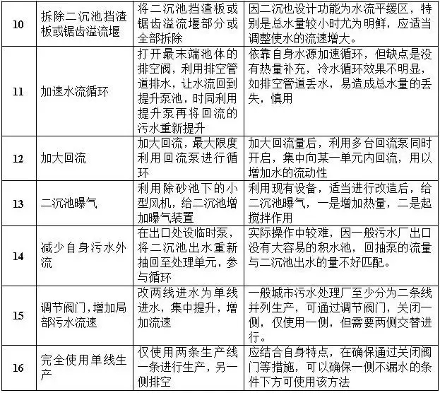
如果污水处理厂污水量不足,又因为其它原因不能停止生产,要保持污水处理厂各处理单元的污水不结冻,解决的思路主要有两个:
一是给处理单元内的污水不断补充热量,
二是增加水的流动性,让水不停的流动。因各污水处理厂的特点不同,所采取的措施方法也不尽相同,应结合自身特点采取适合自己的方式方法进行防冻。
防冻原则
1.认真执行巡检制,尤其是夜间巡回检查制,将防冻部位及防冻内容纳入交接班内容,确保水厂冬季安全运行。
2.凡是存留有水分的污水和污泥管线、设备均需考虑防冻,防冻的措施包括加保温、伴热、保持介质连续流动,使停用的管线、设备中不得存留含水介质。
3.入冬之前对水厂工艺管线阀门进行保温、或加装放空阀门。
4.入冬前,水厂应加强对综合办公楼、脱水机房、库房、加药间、配电间等门窗和玻璃的完好情况进行全面的检查,特别是防大风的能力是否具备,发现的问题应及时解决,消除不安全的因素。
5.入冬之前对水厂的消防管道及消防栓进行全面的检查,消防栓采取加盖毛毡或用土填埋隔离等有效的防冻措施。
解冻原则
1.及时发现、及时处理是确保设备、管线解冻的前提,采取正确的解冻方法是解冻的关键。
2.管线解冻,做好解冻后的防护措施,以免发生设备内部元件损坏及其它事故,应由两头向中间缓慢、均匀解冻。
3.阀门等开关费劲,不得强行开关,应用热水暖开后再开,以免损坏;螺旋输送机结冰后严禁开启电源,必须经人工解冻,并手动盘车运转自如后方可启动电源。
4.铸铁、铸钢设备冻凝解冻要缓慢、均匀,严禁用铁器敲打或直接用热水浇灌,宜先用麻袋或毛毡盖好,用热水缓慢暖开,防止因剧烈膨胀而破裂。
防冻结和防滑的一般要求
1.处理冻结的管线或阀门时,要先用少量热水加温,然后加大热水量,防止骤然升温而损坏设备。
2.室外构筑物楼梯、走廊、平台等及巡检通道要保持清洁,及时清除积雪,防止积水、结冰,人员巡检要带好劳动保护用品,巡检过程中不允许双手插进口袋中,上下梯子应双手抓住护栏。
3.要及时清除各构筑物、设备上的冰棱,防止在天气气温变化较大时砸坏设备或伤人。
4.阀门井、仪表井、电缆沟等,入冬前要完善好防冻措施。
各水厂需要自我检查的问题
1.员工冬季安全生产需要的劳动防护用品是否足够,并配备到位。
2.本水厂是否组织了冬季安全生产大检查,容易发生冻结的设备或管道和阀门在哪里,我们都采取了什么防护措施。
3.是否对本水厂可能冻结的设备或管道和阀门进行了危害分析。
4.是否建立了设备、管线解冻的现场处置预案。
5.现场应急处置预案是否经过了演练,发现了哪些问题。
6.水厂是否储备了足够的设备解冻物资。
7.水厂的相关人员是否都经过了冬季安全生产的专项培训。
8.本水厂是否有防冻措施。
9.上一年检查出来的影响冬季安全生产的问题是否都得到整改。
10.车辆冬季安全行驶都采取了哪些安全措施。
11.需要公司解决的影响冬季安全生产运行的工作有哪些。
冬季正常生产,各类防冻措施总结


因各污水处理厂的特点不同,所采取的措施方法也不尽相同,应结自身特点采取适合自己的方式方法进行防冻。



