2019环境保护科技奖拟授奖出炉,一等奖4项
2019-11-06 10:21
来源:科教资讯
作者:
分享:
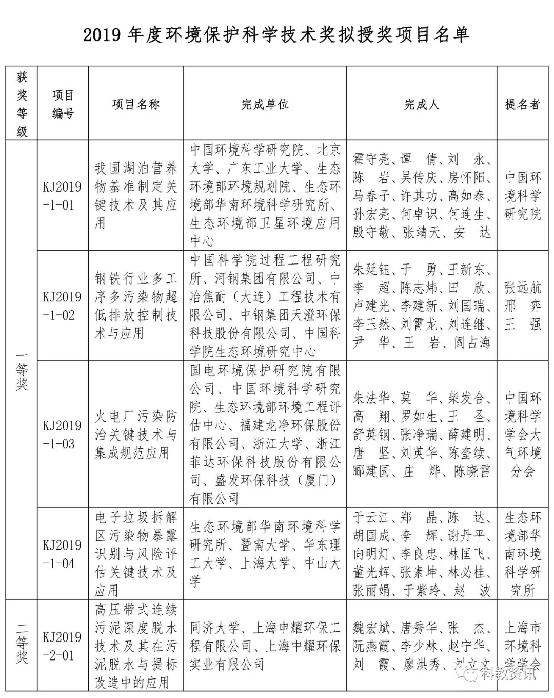
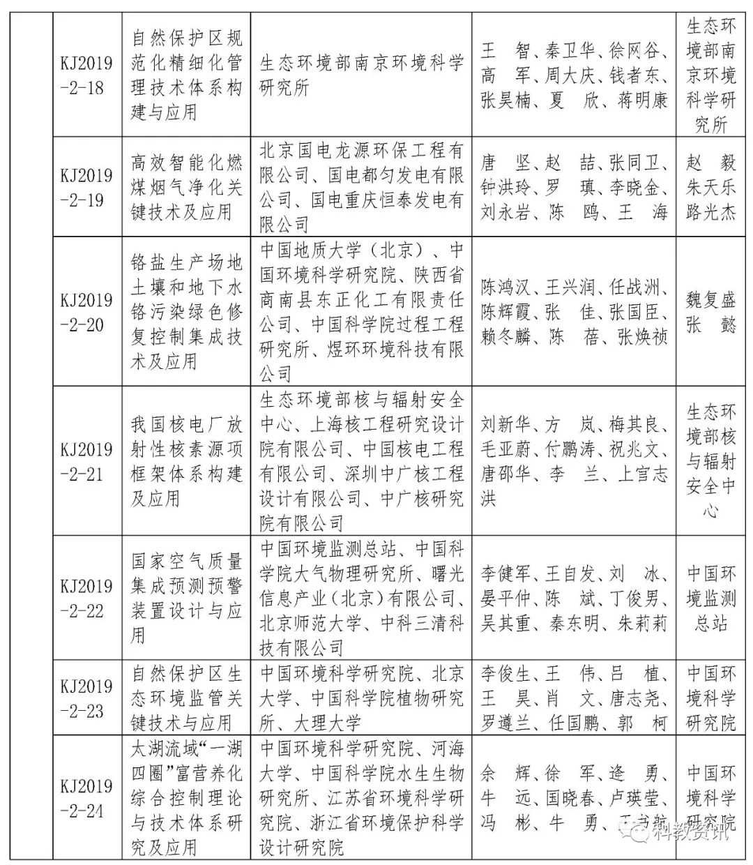
根据《环境保护科学技术奖励办法》的有关规定,2019年度环境保护科学技术奖拟授奖项目已经评审委员会全体会议投票产生。为体现公平、公正、公开的原则,加强社会监督,现将拟授奖项目予以公示,广泛征求意见。






《中国给水排水》版权与免责声明:
①凡本网注明“来源:《中国给水排水》”的所有作品,版权归《中国给水排水》杂志社所有,未经本网授权任何单位和个人不得转载、摘编或利用其它方式使用上述作品,违反上述声明者,本网将追究其相关法律责任。
②凡本网注明“来源:XXX(非《中国给水排水》)”的作品,均转载自其它媒体,仅供分享不作商业用途,并不代表本网赞同其观点和对其真实性负责。如原版权所有者不同意转载,请联系我们(022-27835520),我们会立即删除,谢谢!