凯谛思(ARCADIS)是一家全球领先的自然和建筑资产设计及咨询公司,连续多年在ENR榜单上位列前茅。它有什么样的前世今生?又有哪些成功经验值得我们借鉴呢?
一、公司概况
1、总体概况
凯谛思(ARCADIS)是一家全球领先的自然和建筑资产设计及咨询公司,总部位于荷兰的阿姆斯特丹。截至2018年底,公司在全球40多个国家设有350多个办事处,员工数达27000余名,为70多个国家的客户提供涉及基础设施、水资源、环境工程、建筑等业务领域的工料测量、项目管理、设计及工程、合同解决方案、管理咨询等方面的服务,项目逾35000余个。公司旗下拥有威宁谢(Langdon & Seah)、克力思(EC Harris)、安诚(Hyder Consulting)、新珀捷(inProjects)等多个知名品牌,并连续多年上榜ENR全球工程设计公司150强和ENR国际工程设计公司225强且名列前茅(详见表1)。
表1 ARCADIS历年ENR排名

注:ENR全球工程设计公司150强和ENR国际工程设计公司225强分别根据企业的整体营业收入和海外营业收入进行排名;本文只统计ARCADIS近十年在ENR上的排名,2010年以前在ENR排名未做统计。
(资料来源:ENR官网)
2、发展历史
ARCADIS的历史源远流长,其前身是1888年的荷兰废地回收公司Heidemij,而ARCADIS于2014年收购的HyderConsulting最早可追溯至1739年。1888年至1959年公司主要在农村地区开展废弃土地再开发的业务,促进所在区域的农业发展。1959年开始向发展中国家提供水资源以及基础设施建设方面的服务,并于1960年进军城市地区。到了1990年,公司开始在欧洲扩张,3年后又与在美国上市的一家做环境和水系统工程的公司Geraghty &Miller 合并,紧接着于1995年在阿姆斯特丹证券交易所成功上市。直到1997年公司才正式更名为ARCADIS, 这个名字来源于英文词“Arcadia”,根据希腊神话,Arcadia是最理想的田园牧歌式自然社会;而他们的logo是一只火蝾螈,蝾螈必须生活在清洁的环境中,并代表持久的质量和生态平衡。由此可见,ARCADIS对可持续发展和生态平衡的追求。
这只火蝾螈胃口很大,它的战略就是吞并一家家公司成为行业巨鳄,它的收购名单从1993年的Geraghty & Miller开始,以后越来越长。收购的公司起初主要来自基建、环境工程行业,后慢慢扩张至项目测算管理以及建筑设计领域。其中最被熟知的有:2007年收购了在建筑设计领域颇具成就的RTKL公司,使其获得了其在美国、英国和亚洲的市场;2009年收购了在全球水资源领域具有领先地位的Malcolm Pirnie公司;2011年与项目管理公司EC Harris合并,巩固了其在美国的地位并在中东和亚洲市场取得较快发展;2012年与项目测算公司Langdon & Seah公司合并,使其在亚洲的项目成本和项目管理方面处于领先地位;2014年是ARCADIS收购史上大步阔进的一年,收购了建筑设计公司Callison、工程咨询公司Hyder和项目管理公司inProjects,进一步加强了公司在工程设计和建筑设计方面的能力;最近一次收购是2019年3月,公司收购知名企业资产管理公司EAMS集团,巩固了ARCADIS领先的数字化和智能资产生命周期业务的全球地位。
二、经营分析
1、总体经营分析
表2 ARCADIS近五年营业收入(单位:百万欧元)

(资料来源:公司历年年报)
ARCADIS近五年的营业收入增长率波动较大(详见表2):2014年大刀阔斧的收购后,公司在2015年营业收入实现了较大幅度的提升;但接下来两年营业收入连续下降,且降幅不断增大;为了挽回营业收入下降的态势,公司进行了战略调整并制定了2018-2020年发展战略,终于在2018年营业收入有所提升;2019年上半年,ARCADIS的营业收入已达1707百万欧元,同比增长7.6%,若下半年继续保持这种增长势头,2019年全年的营业收入有望超过2018年全年的营业收入。
2、主营业务经营分析
ARCADIS在基础设施、水资源、环境工程和建筑领域居于全球领先地位(各领域的营业收入详见图1)。

图1 2017-2018年ARCADIS四大业务领域营业收入(单位:百万欧元)
(资料来源:公司历年年报)
基础设施领域的服务包括运输服务(交通管理、高速公路、道路、铁路、港口、航道、桥梁、隧道)、土地开发(住宅、工业、娱乐、城乡规划)、能源(水电、风电、电网)与采矿(规划和项目管理)。2018年ARCADIS基础设施领域的营业收入同比下降4.4%,贡献率为22.7%,较上年下降1.3个百分点;2019年上半年基础设施领域实现营业收入362百万欧元,同比下降5.2%。
水资源领域的服务集中在整个水循环:从源头到水龙头,最后回归大自然,包括与提供干净的饮用水、污水的收集与处理等相关的设计和工程服务以及为河流沿岸、沿海地区、城乡用水提出水资源管理建议。2018年ARCADIS水资源领域的营业收入同比下降2.2%,贡献率为12.5%,较上年下降0.4个百分点;2019年上半年水资源领域实现营业收入216百万欧元,同比上升5.9%。
环境工程领域的服务侧重于提高自然资产和建筑资产的可持续性,提供的服务涉及现场封锁和重建、事故响应、事务处理服务、环境影响评价、规划和审批、产品监管、生态修复、气候变化问题、能源效率和可再生能源、健康和安全问题、噪声治理、空气质量、固体废弃物处理和自然景观保护等方面。2018年ARCADIS环境工程领域的营业收入同比增长2.1%,贡献率为25.7%,较上年上升0.2个百分点;2019年上半年环境工程领域实现营业收入474百万欧元,同比上升23.4%。
建筑领域的服务涉及住宅、写字楼、商铺、娱乐场所、产业园、数据中心、旅馆、度假村和其他休闲设施、商场、医院、学校、博物馆等公共建筑或综合体的建设或重建。2018年ARCADIS建筑领域的营业收入同比增长5.2%,贡献率为39.1%,较上年上升1.5个百分点;2019年上半年建筑领域实现营业收入656百万欧元,同比上升6.5%。
3、各区块经营分析
ARCADIS把全球业务主要切分为美洲、欧洲和中东、亚太地区以及CallisonRTKL四大区块,在每个区块将深入的全球市场领域知识与对当地市场条件的深刻理解相结合,为公共、受监管和私人客户提供包括咨询、建筑设计、设计与工程以及计划、项目和成本管理在内的全生命周期解决方案。

图2 2017-2018年ARCADIS四大区块营业收入(单位:百万欧元)
(资料来源:公司历年年报)
与2017年相比,2018年公司在欧洲和中东、美洲、亚太地区以及CallisonRTKL的营业收入占比基本保持稳定,分别为42.8%、36.4%、11.5%和9.3%,其中来自欧洲和中东以及美洲的营业收入在上升,而来自亚太地区以及CallisonRTKL的营业收入在下降(详见图2)。从2019年上半年的营业收入来看,除欧洲和中东地区营业收入相比2018年上半年下降2.3%外,其他三大区块均有不同程度的增长,尤其是美洲地区,营业收入同比增长达23.2%,这主要得益于公司在该地区在环境咨询业务的强劲表现。
表3 ARCADIS四大区块净收入分布情况

(资料来源:公司历年年报)
从净收入的分布来看,2018年公司46%的净收入来自欧洲和中东(欧洲大陆49%、英国38%、中东13%),31%的净收入来自美洲(北美90%,拉美10%),14%的的净收入来自亚太地区(亚洲61%,澳大利亚太平洋39%),9%的的净收入来自CallisonRTKL(北美52%,亚洲28%,中东12%,欧洲6%,其他2%)。各区块在专业领域、客户类型、服务种类方面的净收入占比如表3所示。
三、ARCADIS在中国
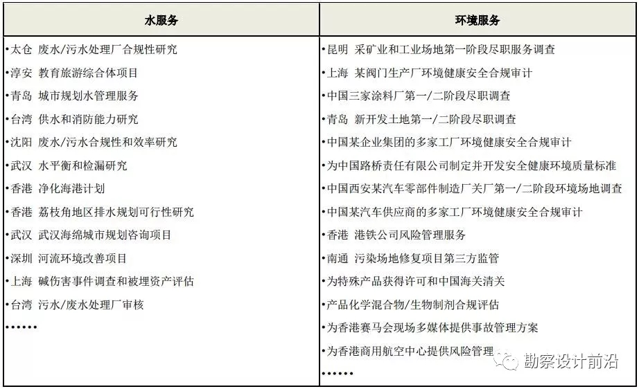
ARCADIS在亚洲15个国家设有50多个办事处,其中中国有24个(详见图3),可见中国是ARCADIS在亚洲最重要的市场。ARCADIS在亚洲的总部位于香港九龙,其在中国最早可追溯至成立于1974年的ROWAY投资有限公司,2017年更名为凯谛思香港有限公司;1993年其子公司RTKL进军中国大陆,首个项目是位于北京市中心的新东安广场商业设计项目,该项目荣获1995年北京“年度建筑”殊荣。自此,RTKL的足迹开始遍布中国多个城市,其主持的设计项目也屡获殊荣,代表项目包括被誉为“上海新地标”的上海科技馆、目前世界上最大的国家级博物馆北京中国电影博物馆、荣获2014年美国建筑师学会国际区域城市设计荣誉奖的遵义绿洲、多功能都市综合体项目深圳华润中心等。此外,ARCADIS在中国的水服务和环境服务也取得了良好的发展,代表性项目详见表4。

图3 ARCADIS中国在中国的办事处分布点
(资料来源:凯谛思在亚洲)
表4 ARCADIS在中国水服务和环境服务的代表性项目

(资料来源:凯谛思中国水服务简介、凯谛思中国环境服务简介)
四、成功因素分析
1、灵活的战略规划
ARCADIS高度重视战略规划。ARCADIS以3年为一个周期制定公司的总体发展战略,并根据市场趋势及客户的需求变化适当做出调整:比如公司2011-2013年的总体发展战略主题是领导力、平衡、发展,2014-2016的总体发展战略主题是可持续发展、创造卓越效益、精诚合作,而2018-2020的总体发展战略主题是人与文化、创新与成长、专注与成就。在总体发展战略的指引下,公司依据各区域本土环境和形式的特点制定具有针对性的战略规划。总体发展战略制定之后,公司会定期对战略执行情况进行跟进和总结,确保战略规划切实有效的实行。
2、有效的企业并购
并购是很多国际工程公司都会采用的战略措施,ARCADIS也是个中好手。ARCADIS从1993年开始并购,先后将Geraghty & Miller、RTKL、Malcolm Pirnie、EC Harris、Langdon & Seah、Callison、Hyder、inProjects、EAMS等知名公司收归旗下,使公司迅速扩大了在全球的市场范围,丰富了业务领域,获得了大量优质的人力资源,提升了专业技术能力,从而让公司在全球同行业竞争者中始终保持着竞争优势。
3、以人为本的人力资源管理
人才是任何企业成功的关键因素之一。ARCADIS致力于成为一个让员工引以为荣的最佳雇主:除了在个人认可、晋升、职业发展和薪酬方面为每位员工提供平等的机会外,还通过创建包容、多元的企业文化,尊重他们的人权和劳工权利,倾听他们的心声和建议,为他们的发展进行培训和投资,使他们可以在安全、健康、专业和支持的环境中工作,以提高员工对公司的归属感、满意度和敬业度。据公司年报数据表示,ARCADIS近五年的平均员工敬业度为3.07分(满分4分),平均自愿离职率14.5%,平均领导潜力率为81.3%,平均女性员工率36%。
4、完整的产业链和目标市场
ARCADIS涉及环境工程、水资源、基础设施、建筑等多个业务领域,包括成本管理、项目管理、合同咨询、建筑设计、可持续性城市开发、业务咨询、数字创新、工程、环境解决方案、水资源解决方案在内的全产业链业务结构,增强了公司在各细分市场的竞争能力。同时ARCADIS注重开发多样化的目标市场和客户群体,保证了公司在各市场的稳定发展。目前公司的目标市场包括商业开发商、承包商、金融机构、工业、电力、公共部门、零售、交通、水和公共事业等;客户群体不仅包括政府部门,还有私营企业以及一些跨国公司,当欧洲市场的政府部门的业务需求不足时,公司仍可以通过与民营企业和跨国公司合作获得相应的收入。
6、健康与安全的管理体系
ARCADIS搭建了一个健康与安全的管理体系,这个体系是在全球范围内规范整个公司的健康与安全流程,主动识别危险,进行风险评估和控制,以防止事故发生。ARCADIS的总可记录事故率(TRCF)连续七年递减,2018年为0.18,比2017年减少31%,为2004年公司开始收集健康和安全数据以来的最低水平,比在此方面表现优异的AECOM的最低值0.27还要低,并且公司在近五年没有发生与工作有关的死亡事故。
7、可持续的发展理念
随着环境问题的加剧,可持续发展受到越来越多的国家和地区关注。ARCADIS深知可持续发展的重要性,秉持可持续发展的理念,为客户提供可持续发展的解决方案。这不仅为公司赢得了更具竞争力的市场地位,也降低了公司的运营风险。
作者 | 斑章,来自上海攀成德企业管理顾问有限公司



