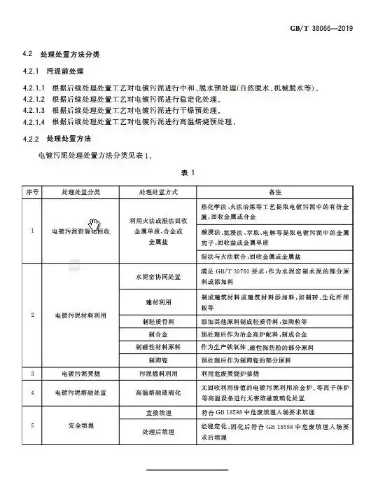
近日,国家市场监督管理总局(国家标准化管理委员会)批准《电镀污泥处理处置分类》和《含铜污泥处理处置方法》等343项国家标准和2项国家标准修改单。《电镀污泥处理处置分类》将于2020年9月1日起施行。详情如下:





电镀污泥的资源化利用技术及实例研究
电镀废水处理期间会产生许多固体废弃物,而这些固体废弃物就是电镀污泥。现阶段,我国大部分电镀厂处理废水时都添加碱液,而后就产生了沉淀,这就是电镀污泥的来源。而将碱液加入电镀废水中,使其沉淀,其间会产生大量的金属氢氧化物,经过压滤、脱水就出现了电镀污泥。除了加碱液以外,还可以添加酸、碱、还原剂等,由于可加入的药剂有很多种,所以电镀污泥的成分比较复杂。
01电镀污泥的危害
电镀废水含有复杂的物质,想要降解也比较难,其性质又不稳定,使电镀行业成为重度污染的行业之 一。如果不能科学、合理地对电镀污泥进行处理,电 镀污泥会带来人们难以想象的危害。例如,电镀污泥中的有毒、有害重金属物质严重影响土壤质量,水资源受到污染,危害动植物的健康[1]。
1.1 危害土壤
电镀污泥中有许多有害重金属物质逐渐向土壤渗透,会使许多微生物逐渐被杀死,这就会导致土壤质量下降,使农作物出现减产甚至枯死等现象,也破 坏了生态平衡。除此之外,土壤当中的有害重金属物 质,还可能会被农作物吸收,而后通过食物链进入人体,直接影响人体健康。
1.2 危害水资源
如果电镀厂没能妥善处理电镀污泥,大量污染物会逐渐渗入自然水体中,直接影响许多水体生物。同时,电镀污泥中的重金属会以食物链或大气等方式进入人体,威胁人体健康,可能会导致呼吸道、皮肤等方面的病症,甚至严重影响神经系统。
02电镀污泥的处理工艺
2.1 固化处理技术
在电镀污泥处理中,固化处理技术往往应用在最后的环节,其目的是将重金属控制在惰性状态,从而降低其危险性,而后进行填埋处置。所谓固化就是使用大量添加剂,让电镀污泥处于比较紧凑而无法流 动的固体状态,通过改变电镀污泥的强度和渗透性等 来实现。常用的添加剂有石灰、水泥、玻璃等。其中,水泥固化最为常见,其对电镀污泥和重金属废物的处理效果好,材料廉价,相关投入和运行的成本比较低,操作相对简单,稳定性较好,使得人们对固化处理技术的关注度随之增加。
固化处理技术操作流程如下:提前运用干燥、破坏氧化物等方法对电镀污泥进行处理;在电镀污泥中添加大量固化剂;等待其凝固,而后将其混合;最后对其进行终极处理,也就是填埋处理[2]。
电镀污泥处理技术发展呈现多样化,其固化效 果也比较稳定,但是占地面积较大,重金属在固化体 中具有不稳定性。因此,对于危险废物,人们已经提出用高效稳定剂来进行无害化处理的理念。
2.2 热处置技术
对电镀污泥进行热处置,就是熔融和深度氧化的过程,而利用热处理能够降低电镀污泥中的部分有毒物质,实现对电镀污泥的有效治理。热处置技术主要利用焚烧法,使电镀污泥体积减小,同时将电镀污 泥对环境的危害降到最低。但是相关研究表明,热处置技术的能耗比较高,还需要特定的焚烧设备,许多小型电镀厂无法承担高额的费用,所以热处置技术的推广效果不是很好。
2.3 铁氧体化处理技术
铁氧体化处理技术是指在电镀废水中加入铁盐,调节pH值,同时加入絮凝剂,以产生沉淀物,所以电镀污泥大多含有铁离子。人们可以运用适当的技术,将其变成复合铁氧体,将铁离子束缚在Fe3O4上,实现消除二次污染的目的。
03电镀污泥资源化利用技术
资源化利用技术,是一种操作简单、效果好、成本较低的电镀污泥资源化回收方式。其中比较常见 的有浸出提取、火法提取、制造建材法和电解法等。
3.1 浸出提取
浸出提取就是运用化学反应,将电镀污泥中的重金属物质进行有效分离,保持重金属的稳定性。常见的浸出剂有酸、碱、中性三种。电镀污泥中的重金属常以氢氧化物的形式而存在,因此中性浸出液的应用不常见。碱性浸出液(如碳酸钠和氨水)的应用率反而比较高,其缺点是无法使所有金属浸出;常见的酸性浸出液主要 有盐酸、硫酸,由于酸度不同,所以浸出结果也不同,这就说明电镀厂要按照电镀污染的实际特点,选择适合的浸出液,使浸出提取法的效果达到最佳。其在电镀污 泥重金属回收中的应用也比较广泛,例如,电镀污泥经过处理,镍的回收率能够达到92%。
3.2 高温提取
通过高温处理电镀污泥,人们能回收其中的重金 属。常用的方法有煅烧法、微波法、焚烧法和碳加热法等。高温处理能使电镀污泥的体积有效减少,同时能降 低部分有害物质。除此之外,通过高温处理,重金属物 质会发生反应,形成单质化合物。综合运用浸出法和高 温法,可以显著提升电镀污泥中重金属的提取效果。但 要注意的是,高温提取要通过加热来实现,其间会产生严重的大气污染,所以电镀厂一定要高度重视这一点。
3.3 制造建材法
制造建材法就是将电镀污泥有效转换为建筑材 料。例如,电镀污泥可以用作水泥原料,这完全不影 响水泥的使用性能,而且成本较低,但目前还没有实现推广应用。之前,已经有人将电镀污泥应用到红砖制作中,但是红砖中重金属的毒性能否达到相关标准,这直接影响制造建筑法的实际应用。
3.4 电解法
电解法是指运用电流将电镀废液中的金属离子 还原成金属。值得注意的是,人们要根据电镀溶液中的金属离子析出电势的差异性,控制施加电压的大小,从而达到还原效果。与浸出提取相比,电解法不需要 添加任何药剂,操作流程比较简单,设备占地面积较 小,但是回收的金属纯度丝毫不会受到影响。
04金属回收
电镀企业可以运用电解法对电镀污泥进行回收 和利用。此外,还可以采用冶炼或化学方式进行回收,使电镀企业的资源利用率大大提高。
4.1 冶炼法回收
部分电镀污泥中含有许多铜元素,因此可以采 取冶炼法来回收铜。其主要工艺是将污泥烘干,而后和木炭粉搅拌混合,通过高温使其还原,在其溶解后再加硼砂进行提取,就能够得到金属铜。而对于含有硫化铜的电镀污泥,人们可以使用硫化物来进行处理,实现冶炼回收铜的目的。
4.2 通过化学形式进行回收
含锌电镀废水含有锌、铁、铝等杂质,这时就 可以利用硫酸进行前处理,而后加入氧化剂,形成硫 酸锌结晶。硫酸锌在工业上可以用作染剂,在医药上可以作为催吐剂,而在农业上可以作为基肥,预防果树、苗圃的病害[3]。
对于含铜电镀污泥,人们通过适当处理可以得到 结晶硫酸铜。其主要工艺流程是烘干—熔烧—粉碎—加入稀硫酸—加温—离心,从而获取结晶硫酸铜。结晶硫酸铜在工业上大多与石灰石混合,形成波尔多液,用于杀灭真菌。
对于含硫化镉的电镀污泥,人们通过处理可以回收碳酸镉和氧化镉产品。其工艺流程为:在电镀污 泥中加入硝酸进行浸取;通过过滤和加碱来去除硝酸 浸取;加入碳酸钠溶液,最终形成碳酸镉,而后进行 洗涤和烘干,得到碳酸镉产品;将碳酸镉进行粉碎、高温烘烧,得到氧化镉。
05电镀污泥处理的经济效益
以上海电镀污泥处理公司为例,笔者简单分析了电镀污泥处理带来的直观经济效益[4]。
5.1 项目概况
该项目总投资250万元,年平均税后利润149.075 万元,投资回收期1.7年,平均年销售收入228万元。
5.2 经济效益
该公司收取电镀污泥的处理费用是500元/t,总共4800t。所以,实际电镀污泥处理费用为4800t×500/t元=240万元。该公司每吨焦炭,可以处理的最高上限是4t污泥,因此年消耗的焦炭为4800÷4=1200t,其中,每吨焦炭的售价是1050元,所以年焦炭费用为126万。该公司日用水量为20t,每吨水价格1.5元,所以年用水费用为9000元,该公 司每小时耗电50kW·h,电费单价为0.75元(/kW·h),则年用电费用为27万元。该公司该项目的薪资情况为,每人每年2万元,实际需要27人,则年薪资待遇费用为54万元。该公司设备折旧、维修费用为7.5 万元。
该公司的其他费用,按照金属锭量售收入的5%来计算,每年需要处理4800t电镀污泥,以300d来计算,每日就需要处理25t电镀污泥,每一吨电镀污 泥所产出的金属量为5%,回收率按照95%计算,实际产金属锭量就为4800×5%×95%=228t,每吨金 属锭按1万元计算,总收入就为228万元,加上电镀 污泥的处理费用228万元+240万元=468万元。
该公司的增值税是228元×7.5%=17.15元,利息为250万元×5%=12.5万元,所得税按照3.3%计算,每年需要支付73.425万元。该公司本项目总成本为318.925万元,年税后利润为468-318.925=149.075万元,预期投资回收期250万元÷149.07万元=1.7年。
由此可知,该项目只需要1.7年就可以回本。因此,无论从环境保护角度,还是从公司经济利益和企业员工福利薪资角度来看,电镀企业可以运用正确的电镀污泥处理技术,处理原本具有高污染性、高危险 性的电镀污泥,实现环境保护和企业经济的共同发展。电镀废水虽然具有高危险性,但也是一种潜在资源,电镀企业要大力研发电镀污泥、废水、废渣等处理技术。目前,我国电镀行业虽然还面临部分发展难题,但总体发展趋势较好,开始多角度、多层次地研究电镀废水的资源化利用技术。
06结语
电镀污泥比较复杂并且还具有一定的危险性,对于电镀污泥的处理方面,已经是电镀厂和社会所关 注的重点。在研究过程当中,现阶段对电镀污泥的处理上,已经能够运用浸取法、高温法、制造建材法、电解法等措施,有效降低污泥所产生的负面影响,与此同时,还能在提高企业的经济效益的同时,还能使人类、动植物赖以生存的生态环境得到保护。



