日前,生态环境部发布《生活垃圾焚烧污染控制标准》(GB18485-2014)修改单的公告。详情如下:

《生活垃圾焚烧污染控制标准》(GB 18485-2014)修改单
一、前言“本标准规定了生活垃圾焚烧厂的选址要求、技术要求”,适用范围“本标准规定了生活垃圾焚烧厂的选址要求、技术要求”均修改为“本标准规定了生活垃圾焚烧厂的选址要求、工艺要求”;“5技术要求”修改为“5工艺要求”。
二、前言“对本标准已作规定的污染物控制项目,可以制定严于本标准的地方污染物排放标准。环境影响评价批复的限值严于本标准或地方标准限值的,按环境影响评价批复的限值执行。”修改为“对本标准已作规定的污染物控制项目,可以制定严于本标准的地方污染物排放标准。”
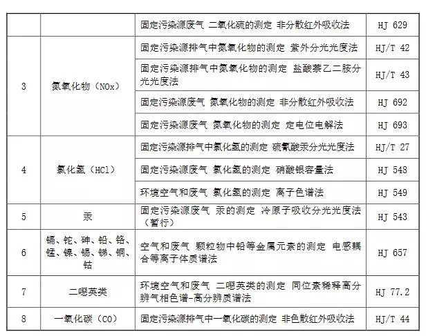
三、规范性引用文件增加“HJ 692 固定污染源废气氮氧化物的测定非分散红外吸收法,HJ 916 环境二噁英类监测技术规范”;“HJ 548 固定污染源排气氯化氢的测定硝酸银容量法(暂行)”修改定离子色谱法”;“HJ/T 57 固定污染源排气中二氧化硫的测定定电位电解法”修改为“HJ 57 固定污染源废气二氧化硫的测定定电位电解法”;“HJ/T 75 固定污染源烟气排放连续监测系统技术规范(试行)”修改为“HJ75固定污染源烟气(SO2、NOX、颗粒物)排放连续监测技术规范”。
四、3.4“烟气停留时间retention time of flue gas燃烧所产生的烟气处于高温段(≥850°C)的持续时间。”修改为“烟气停留时间retention time of flue gas 燃烧所产生的烟气处于高温段(≥850°C)的持续时间,可通过炉膛内高温段(≥850°C)有效容积与炉膛烟气流量的比值计算。”
五、3.15“测定均值average value 取样期以等时间间隔(最少30min,最多8 h)至少采集3个样品测试值的平均值;二噁英类的采样时间间隔为最少6h,最多8h。”修改为“测定均值average value 在一定时间内采集的一定数量样品中污染物浓度测试值的算术平均值。对于二噁英类的监测,应在6~12个小时内完成不少于3个样品的采集;对于重金属类污染物的监测,应在0.5~8个小时内完成不少于3个样品的采集。”
六、9.3“对生活垃圾焚烧厂运行企业排放废气的采样,应根据监测污染物的种类,在规定的污染物排放监控位置进行;有废气处理设施的,应在该设施后检测。排气筒中大气污染物的监测采样按GB/T 16157、HJ/T 397或HJ/T 75的规定进行。”修改为“对生活垃圾焚烧厂运行企业排放废气的采样,应根据监测污染物的种类,在规定的污染物排放监控位置进行。烟气中二噁英类监测的采样按HJ 77.2、HJ 916的有关规定执行;其他污染物监测的采样按GB/T 16157、HJ/T 397、HJ 75的有关规定执行。”
七、9.4“生活垃圾焚烧厂运行企业对烟气中重金属类污染物浓度和焚烧炉渣热灼减率的监测应每月至少开展1次;对烟气中二噁英类浓度的监测应每年至少开展1次,其采样要求按HJ 77.2的有关规定执行,其浓度为连续3次测定值的算术平均值。对其他大气污染物排放情况监测的频次、采样时间等要求,按有关环境监测管理规定和技术规范的要求执行。”修改为“生活垃圾焚烧厂运行企业对焚烧炉渣热灼减率的监测应每周至少开展1次;对烟气中重金属类污染物的监测应每月至少开展1次;对烟气中二噁英类的监测应每年至少开展1次。对其他大气污染物排放情况监测的频次、采样时间等要求,应按照有关环境监测管理规定和技术规范的要求执行。”
八、9.6“焚烧炉大气污染物浓度监测时的测定方法采用表6所列的方法标准。”修改为“焚烧炉大气污染物浓度监测时的污染物浓度测定方法采用表6所列的方法标准。本标准实施后国家发布的污染物监测方法标准,如适用性满足要求,同样适用于本标准相应污染物的测定。”
九、表6调整为:






