PUB的研发实力
新加坡水源研究与开发的一个重要目标便是确保生产与供应高质量的供水,以及有效收集和净化污水。由于海水淡化和污水回收是新加坡实现可持续用水的关键,PUB始终坚持创新与研发出成本更低以及更有效率的饮用水生产方式,一直推动新加坡的水源科研项目, 进而实现:
增加供水来源
降低自来水的生产成本
提高自来水的水质和安全性
研发投入及来源
自2002年以来,PUB及其他利益相关者就一直致力于解决新加坡淡水危机,在研发方面投入高达7亿新币,覆盖了整个水循环系统操作层面上的基础、概念研究到技术示范验证。PUB通过加强对外紧密合作来降低风险并升级放大有前途的技术。长此以往,PUB研发基金扶持下的项目有一半都能够得以实施或进入下一研发阶段。目前PUB与全世界27个国家都有合作,投入研发的项目高达661个(数据截止至2018年12月)。如今,新加坡已成为全球领先的水中心,拥有一个充满活力和蓬勃发展的生态系统:180家水务公司及20多个水研究中心。
PUB自2002年以来的研发投入及来源
PUB的研发经费主要来源为PUB自投基金和国家研究基金会(NRF)。其中PUB自己投入的经费分为研发基金(R&D Fund)和工业用水示范方案基金(Industrial Water Solutions Demonstration Fund,IWSDF)。研发基金旨在促进技术研发,从而提高水源,降低成本,优化水质与水安全;工业用水示范方案基金主要是为鼓励用水量高的工业采取节水措施,促进通过工业水回收再生的方式来降低水资源消耗而设立的。

PUB研发方向及投入占比
PUB从国家研究基金会获取的研发资助主要用于两大研发计划——竞争研究计划(Competitive Research Programme (Water))以及生活实验室计划(Living Lab (Water))。竞争研究计划支持一些基础和应用型的研发项目以及概念验证转化;生活实验室计划则鼓励新技术的研发验证和商业化推广。

PUB投入研发项目技术成熟度分类示意图
研发目标
PUB的研发主要聚焦在七个技术领域,每个领域都有明确的重点研究,以确保长期可靠和可持续的运作,从而实现水资源的增加和水质的提升,并同时减少能耗、药剂消耗、人力及废弃物的产生。

七个技术领域包括:智慧PUB、水处理/脱盐/回用、水质和水安全、废水处理、流域治理、管网管理及水资源保护、工业水处理。
(1)智慧PUB
面临不断增加的用水需求和运营成本,人力资源紧张以及气候变化等新挑战的推动下,PUB正在利用数字解决方案和智能技术来增强其运营弹性、生产力和安全性。迅速发展的数字环境,加上规模较小但受教育程度不断提高的劳动力,为PUB提供了利用智能技术对其水系统进行更有效控制和运作的机会。为此,PUB正在探索相关领域的技术,包括机器人、传感器和网络通信、系统自动化以及虚拟建模和预测分析,这些技术可以在有助于最大化生产率并提高水循环系统内运营的可靠性和安全性。

智慧水管理路线图
PUB推出了SMART PUBroadmap,数字化新加坡整个供水系统未来要全部实现数字化,以改善运营水平并满足未来的用水需求。这是PUB持续投资数字解决方案的一部分,以实现更加智能的水质管理、水网改进、更多客户参与度以及更加智能的工作流程。

智慧PUB架构图
智慧水厂
通过构建物联网,结合数据分析技术和机器人自动化提高水厂的性能和运行效率。目前在已建成的水厂内设有供多项智慧水务技术测试的中试场地,其中围绕人工智能系统的技术主要包括数据驱动运行(data-driven operations)、数字孪生(digital twin)、预测维护(predictive maintenance)、自主系统(sutonomous systems)等。
在对未来智慧水厂的构建蓝图中,水厂的操作人员可以通过实时传感技术获取到现场设备数据,并通过一些智能穿戴装备,如智能护目镜和智能手表,通过无线网络进行通信,追踪佩戴者的定位及身体健康状况(心跳、体温等)。同时,一些自主机器人或无人机也会投放到水厂中来完成一些繁冗大量的体力劳动,并起到安全巡检的作用。
数据分析
主要的研发方向是开发商业智能工具:(a)结合管道的材质、管龄、长度及环境因素来进行需求预测、漏损分析、管道损坏趋势及关联性研究等;(b)分析投资成本和运营成本;(c)检测财务工作流程中的异常并进行采购分析。
目前正在搭建数据分析平台,集成来自多源系统的数据进行自动化处理:(a)减少对人力数据采集和处理的需求,支持对企业各种运营职能的多维分析;(b)通过整合更多数据流和增强用以决策的数据可见性来解决当前数据孤岛的状况。
智慧管网
目标是通过大量的传感器来监测供排水、雨水管网的健康状况及性能。
智慧雨水管网——全岛范围内已安装一整套流量和水位传感器以及闭路电视(CCTVs)系统:(a)通过数据挖掘和分析气象、水文数据,以关联降雨和排水系统的水力性能;(b)将布设更多的传感器和闭路电视。
智慧供水管网——全岛已建有超过300座传感站:(a)监测饮用水管网的水质、流量和压力;(b)增设更多的传感站来提高实时监测覆盖率、改进压力管理的水力模型精确度、预防管网问题发生。
智慧排污管网——全岛范围内建立水位、流量、微电化学传感器和可挥发性有机质传感器的一整套网络:(a)实时监测污水水质、流量和水位,预测服务中断如管道堵塞,为预防性措施提供决策支持;(b)正在开发一套排污管网分析管理系统,用以预测情报和决策支持;(c)将提高传感器覆盖率来优化管网维护和修复,并预测和防止排污管网异常发生。
通过以上针对性的智慧管网规划和实施,PUB能够加强对雨水管网系统的监督和态势感知,协助水路运营,实现雨洪管理的快速响应;早期检测到供水管网的爆管事件;减少排污管网系统的服务中断事件,并通过自动安排工作优先级来缩短人员调度的响应时间。
(2)水处理/脱盐/回用
饮用水生产所面临的挑战因水源类型而异。海水和使用过的水可能会成为取之不尽用之不竭的水源,但目前海水淡化的能源需求和NEWater的回收效率对其可持续利用构成了障碍。而对于地表水处理来说,关键的挑战在于城市集水区水质的不可预测性。为了确保生产的水始终符合饮用水标准,处理工艺必须能够满足处理所有类型的给水。

PUB海水淡化、再生水和地表水处理的能耗及目标示意图
为解决能耗和工艺问题以满足可持续、高品质供水,PUB的研发方向主要集中在:
可替代分离技术:电去离子技术;
超透膜:仿生膜、合成材料;
蓝色能源:压力延缓渗透(pressure retarded osmosis)、反向电渗析(reverseelectrodialysis);
工艺改进:逆转电渗析-反渗透(EDR-RO)、倒流(flow reversal);
预/后处理改进:高级氧化、超滤/微滤膜改良、离子交换。
(3)水质和水安全
PUB一直致力于通过原位传感器的开发和铺设,线上快速检测微生物、化学物质和其他一些代表参数,从而实现水质的实时监测。鉴于新兴污染物的范围不断扩大,稳健的风险评估必不可少,以确保在缺乏监管标准的情况下有强大科学依据来支持运营决策。
污染物检测:主要通过传感器监测和实验室检测两种途径。其中基于传感器的污染物检测要能够实现快速、在线、便携、多参数检测的自动化操作;实验室检测则更倾向于高灵敏、高检测量的自动化操作。
新型污染物管理:通过风险评估,例如模型和瓶式检验,预测或判定水循环回路中是否存在新兴污染物;针对已存在的新兴污染物,则需要提高其去除率。

PUB污染物检测
及新兴污染物管理
(4)废水处理
不断增长的用水需求,能源成本和土地稀缺突显了对突破性废水处理技术的需求。为此,PUB正在积极探索能够显著降低液流处理中的能耗和化学药剂用量的技术,以及在固体处理中产生更多沼气同时减少污泥量的工艺。为了进一步减少产泥,PUB还在研究提高消化池污泥破解率的预处理方法。其最终目标是实现能源自给自足的再生水厂,确保长期可持续。
以Ulu Pandan再生水厂为例,目前其主要工艺流程是初沉池+传统活性污泥池+二沉池,能够实现25%的能源回收(基于该再生水厂的实际运营数据)。
该水厂的短期-中期目标是通过改进工艺(生物吸附+低能耗膜生物反应器+污泥预处理)实现75-85%的能源回收:

长期目标是通过生物吸附/厌氧膜生物反应器+主流厌氧氨氧化工艺完全实现能源自给自足,同时污泥产量将减少超过50%:

(5)流域治理
城市化的快速发展以及气候变化导致降雨期间地表径流增加,然而,在寸土寸金的新加坡,扩建排水基础设施非常受限。因此,PUB十分有必要去探索智慧流域管理技术,开发完善预报、预警系统,以增强城市的防洪能力。同时,大量的雨水被收集储存在蓄水池中当作水源以供水。为了确保水质能保持良好的饮用水平,PUB投资了多项技术,来监测、预测和管理其集水区和水库中的营养物质、藻类以及其他污染物的浓度。
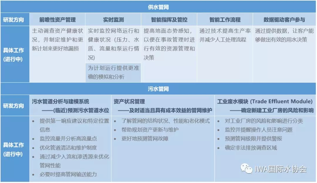
(6)管网管理及水资源保护
随着新加坡不断扩建水基础设施以满足日益增长的用水需求,PUB正面临着扩延供水及污水管网的挑战,尤其是在管网复杂拥堵的地下环境中,同时还要维持现有供排水网络的状况。为此,PUB通过技术研发来实现来水质和管网压力的远程监控、先进的漏损检测以及资产故障的诊断预测。此外,PUB还通过一些智能水表和节水设备为客户提供可访问的精细耗水数据,从而鼓励大众节约用水。
(7)工业水处理
到2060年,新加坡将有将近70%的用水需求来自工业领域,因此PUB鼓励开发针对高用水量的工业领域的解决方案,并予以采纳来减少工业用水。重点关注的工业领域包括:发电厂、半导体、石油化工、医药及食品,针对这些行业,PUB想通过开发无水工艺、提高中水回用率以及使用替代水源(例如海水)作为冷却水,从而减少工业用水。此外,这些过程还可以获得一些协同效益,例如从工业废水再生利用中回收宝贵的资源,提高了工业用水解决方案的价值,PUB认为这些解决方案非常值得研发。

供排水管网管理的研发方向及解决方案

智慧污水管理系统工作流程

工业用水解决方案
合作共赢
PUB本着开放合作的态度大胆推动新技术的研发与应用,欢迎联合创新,共同为确保充足、高效和可持续的水供应而奋斗。PUB提供一系列支持,包括研究资金,测试平台机会和商业化支持,任何企业和技术供应商都有机会申请合作项目,对新技术作进一步开发和商业化探索。
为了确保研发项目的连续性和进一步发展,PUB与行业合作伙伴(包括Separation Technologies Applied Research & Translation (START) Centre、Environmental & Water Technology Centre of Innovation (EWTCOI))一道致力于支持技术转化和商业化。通过与技术转化机构的合作,技术开发人员可以聘请工程设计方面的专家,并通过中试测试系统来克服技术转化的空白。
PUB还专门设立了新加坡水务交汇中心(Singapore Water Exchange, SgWX)开放给国内外水务公司租用,帮助企业加快创新科技的商业化和市场化。新加坡水务交汇中心旨在通过在整个价值链中建立充满活力的水务公司生态系统,利用相互优势推动水创新和业务增长,创造有利的环境,加速创新技术的商业化。

技术商业化生态体系:
利用该生态体系获取进入市场的机会;
新加坡水务交汇中心通过组织活动为企业提供机会展示其创新实力;
与行业合作伙伴建立联系并结成联盟,增强企业的价值主张;
有机会接触到新技术来补充和完善企业的解决方案
为企业提供与投资者交流的机会,获取扩大技术和融资的资金支持;
提供指导和规划来加速技术商业化;
就市场挑战和机遇提供行业洞察
此外,PUB还提供了技术测试平台机会——开放专门用于基础研发与实地运营的基础设施来促进技术研发,包括海水淡化和淡水研究测试。

PUB技术测试平台
打造环球水务枢纽
除了提供水技术研发和商业化的机会,新加坡在推动决策者、水务专家和行业领袖之间就水资源问题、挑战与解决方案的对话方面发挥着关键作用。PUB的科研活动不仅研发新技术, 更是将新加坡推向了全球水务管理中心的领导地位。他们每两年举办一次新加坡国际水周(SIWW),与世界城市峰会(World Cities Summit)和新加坡环保峰会(Clean Enviro Summit Singapore)联合举办,使水务行业人员能够展示创新成果,分享政策发展并在研发方面建立合作伙伴关系。



