2017年9月,经国务院同意,财政部、国家税务总局、环境保护部等5部门联合公布《关于印发节能节水和环境保护专用设备企业所得税优惠目录(2017年版)的通知》。
《环境保护专用设备企业所得税优惠目录(2017年版)》(以下简称《设备优惠目录》)是该项税收优惠政策的重要内容。由于我国企业所得税是按自然年度核算的,2017年度的企业所得税将在2018年缴纳,所以,从2018年开始,符合规定的企业将从这项绿色税收中获得直接的经济效益。


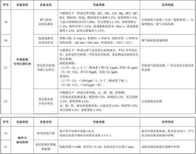
环境保护部政策法规司负责人就 《环境保护专用设备企业所得税优惠目录(2017年版)》 答记者问 问:《设备优惠目录》的出台有什么背景和依据? 答:根据2008年1月1日施行的《企业所得税法》,企业购置环境保护专用设备的投资额,可以按照一定比例实行税额抵免。国务院颁布的《企业所得税法实施条例》中进一步明确,企业购置并实际使用列入《环境保护专用设备企业所得税优惠目录》范围内的环境保护专用设备的,该专用设备投资额的10%可以从企业当年的应纳税额中抵免;当年不足抵免的,可以在后5个纳税年度中结转抵免。 根据这些法律规定,2008年,财政部牵头出台《环境保护专用设备企业所得税优惠目录(2008年)》,实施后对企业环保设备投资发挥了积极促进作用。但是,随着环保形势的不断发展,该目录难以完全满足实际需要。对此,环境保护部连续五年开展了专项基础研究工作,从污染治理相关领域研究提出了建议纳入优惠目录的设备,并一直积极推动财政部牵头修订该优惠目录。经过财政、税务、环保、发改等部门共同努力,修订形成了此次发布实施的《设备优惠目录》。 问:《设备优惠目录》有何重要意义? 答:《设备优惠目录》是财税、环保等部门联合制定的一项重要政策,有利于引导企业强化污染治理投资、实施绿色生产、担负起环境保护主体责任,也有利于激励环保产业发展,带动绿色技术创新,对打好污染防治攻坚战、促进环境质量改善也将发挥积极的保障和促进作用。 今年,党的十九大报告专章部署加快生态文明体制改革,建设美丽中国,明确了推进绿色发展,着力解决突出环境问题等重点任务。刚刚召开的中央经济工作会议也强调,今后3年要打好污染防治攻坚战,要使主要污染物排放总量大幅减少,生态环境质量总体改善。 近年来,国家制定的《国民经济和社会发展第十三个五年规划纲要》和《大气污染防治行动计划》《水污染防治行动计划》《土壤污染防治行动计划》《“十三五”生态环境保护规划》,都提出了环境改善的具体指标。 要在“十三五”期间打好污染防治攻坚战,实现上述环境质量改善目标,引导和规范企业加大环保投入是必不可少的。因此,除了强化法律等硬约束之外,税收等经济政策的“软激励”也非常重要,可以释放明确的政策信号、引导稳定的市场预期,让环保投入大、治理成效好的企业有“获得感”,提升其竞争力。 正是由于税收政策具有独特的市场引导作用,国家有关政策法规也对绿色税收提出了具体要求。例如,2015年1月1日起实施的《环境保护法》第二十一条专门规定:“国家采取财政、税收、价格、政府采购等方面的政策和措施,鼓励和支持环境保护技术装备、资源综合利用和环境服务等环境保护产业的发展。”《“十三五”生态环境保护规划》规定:“落实环境保护、生态建设、新能源开发利用的税收优惠政策。”《设备优惠目录》的实施,将切实落实这些规定精神,也将为进一步完善绿色税收政策提供实践经验。 问:《设备优惠目录》的主要内容和特点是什么? 答:《设备优惠目录》共包含水污染防治设备、大气污染防治设备、土壤污染防治设备、固体废物处置设备、环境监测专用仪器仪表、噪声与振动控制六大类24项设备。 与2008年发布的优惠目录相比,《设备优惠目录》具有以下特点和亮点: 一是更加注重直接服务于环境污染治理需求。根据《大气污染防治行动计划》《水污染防治行动计划》《土壤污染防治行动计划》《“十三五”生态环境保护规划》明确的治理任务,针对性增加了相关设备。例如,在土壤污染治理方面,专门新增“土壤污染防治设备”大类;在大气污染防治领域,新增了挥发性有机物(VOCs)治理、选择性催化还原(SCR)脱硝设备、氨逃逸激光在线分析仪等设备。 二是更加注重拓展激励政策的覆盖面。《设备优惠目录》注重向现有激励政策尚未支持的领域适当倾斜,着力“补短板”,以引导更多领域的企业加强环保投资。例如,钢铁、水泥等非电行业烟尘处理是大气污染治理的重要领域,但是相应的激励政策较少。《设备优惠目录》涵盖了该领域,非电行业的企业购置并实际使用袋式除尘器、电袋复合除尘器等设备,可以享受税收优惠。 三是注重促进构建市场导向的绿色技术创新体系。一方面,《设备优惠目录》纳入的设备更加突出技术先进性,对于已广泛应用、不具备技术先进性的设备不再纳入。另一方面,注重先进性与前瞻性,对各项设备都设置较高的指标要求,有利于激励环保企业加快技术研发和市场应用的步伐。 问:预期《设备优惠目录》将取得哪些效益? 答:在环境效益方面,随着税收政策的引导和刺激作用不断凸显,预期将有更多企业购置并实际使用《设备优惠目录》中的各项设备,从而直接提升环境治理成效,同时也将带动环保产业特别是环保设备制造业的发展。 在经济效益方面,据测算,《设备优惠目录》包含的24项设备,年产值近300亿元。若购置这些设备的企业均获得企业所得税的10%抵免优惠,全国每年减轻企业负担最高可达30亿元。根据税务机关的经验,由于政策实施中,不排除一些企业因未及时申报等原因没有享受税收优惠,实际税收抵免额度将低于30亿元,但是仍将大幅度降低企业负担。 问:环保部将如何推动《设备优惠目录》的实施? 答:环境保护部将积极组织落实《设备优惠目录》。一方面,将推动和指导地方环保部门,向企业广泛宣传《设备优惠目录》,让愿意加强环保投资、努力治理污染的企业依法享受税收优惠,提升竞争力。另一方面,将指导地方环保部门,配合税务机关实施好《设备优惠目录》。税务机关在执行该项优惠政策过程中,如果难以判定某项环保专用设备是否符合《设备优惠目录》相关技术指标的,可以提请环保部门委托专业机构出具技术鉴定意见,环保部门将予以积极配合。



