一、我国工业固废的产生和利用状况
工业固体废物是指在工业生产活动中产生的固体废物,是工业生产过程中排入环境的各种废渣、粉尘及其他废物。可分为一般工业废物(如高炉渣、钢渣、赤泥、有色金属渣、粉煤灰、煤渣、硫酸渣、废石膏、脱硫灰、电石渣、盐泥等)和工业有害固体废物。
按照我国的分类标准,在我国固体废物一般分为工业固体废物、危险固体废物、医疗废物和城市生活垃圾等四个大类,其中工业固体废物由于其成分复杂、危害性大等影响,成为固废处理行业的重点关注领域。
根据国家统计局的统计年鉴数据,我国工业固废年产生量已经连续多年超过30亿吨。
工业固废产生后,一般有综合利用、处置、贮存和倾倒丢弃几种处理方式,其中综合利用是指通过回收、加工、循环、交换等方式,从固体废物中提取或者使其转化为可以利用的资源、能源和其他原材料;处置是指将固体废物焚烧或者最终置于符合环境保护规定要求的场所,并不再回取(包括当年处置往年的工业固体废物累计贮存量)。处置方法有填埋、焚烧、专业贮存场(库)封场处理、深层灌注、回填矿井等。
表1为我国工业固废生产和处理的总体情况。从表中可以看出,近7年来,我国的一般工业固废生产量、综合利用量、处理量、贮存量及倾倒量皆有一定起伏,而从整个2017年的情况来看,我国的工业固体废物的产生量为33.2亿吨左右,其中综合利用量18.1亿吨,处置量7.98亿吨,贮存量7.84亿吨,工业固体废物综合利用量占利用处理总量的54.6%,处理、贮存分别占24%和23.6%。

从表1可以看出,综合利用仍然是处理一般工业固体废物的主要途径。工业固体废物的污染控制与其它环境问题一样,也经历了从初期的简单处理到逐渐向全面管理发展的过程。世界各国以前都只注重末端治理,提出了“三化”原则(资源化、减量化和无害化)。工业固废由于含有较多的可利用资源,因此在综合利用方面近年来获得了长足发展,如磷石膏制硫酸联产水泥技术、化工碱渣回收技术、煤矸石硬塑和半硬塑挤出成型砖技术、纯烧高炉煤气发电、煤矸石和煤泥混烧发电等。

注:数据来源于《中国统计年鉴》
从图1中可以看出,2011-2017年,我国工业固废综合利用量整体上呈先上升后下降的趋势,2011-2013年综合利用量整体是上涨趋势,截止到2013年,处置量为20.59亿吨,是近几年来的最高值。从2014年-2017年的时间内,处置量逐年下滑,到2017年下滑为18.1亿吨,且综合利用占总量的比例也从13年后逐渐下降,特别是17年较16年占比下降了将近4.9%。
近7年来我国工业固废总产生量高速增长,但是平均综合利用率仍处在60%以下。对比欧美发达国家的工业固废高效利用水平,我国工业固废资源化利用还有很大的提升空间。
二、我国工业固废资源综合利用的政策
党中央、国务院高度重视环境保护工作,将其作为贯彻落实科学发展观的重要内容,作为转变经济发展方式的重要手段,作为推进生态文明建设的根本措施。习近平总书记多次强调,“绿水青山就是金山银山”、“要坚持节约资源和保护环境的基本国策”、“像保护眼睛一样保护生态环境,像对待生命一样对待生态环境”、“生态环境保护是功在当代、利在千秋的事业”。
正如十九大报告提出的,建设生态文明是中华民族永续发展的千年大计,生态文明建设是我国社会今后发展的长期主旋律,大宗工业固废的资源综合利用是生态文明建设的重要内容和抓手,因此,宏观环境长期利好大宗工业固废综合利用产业发展。
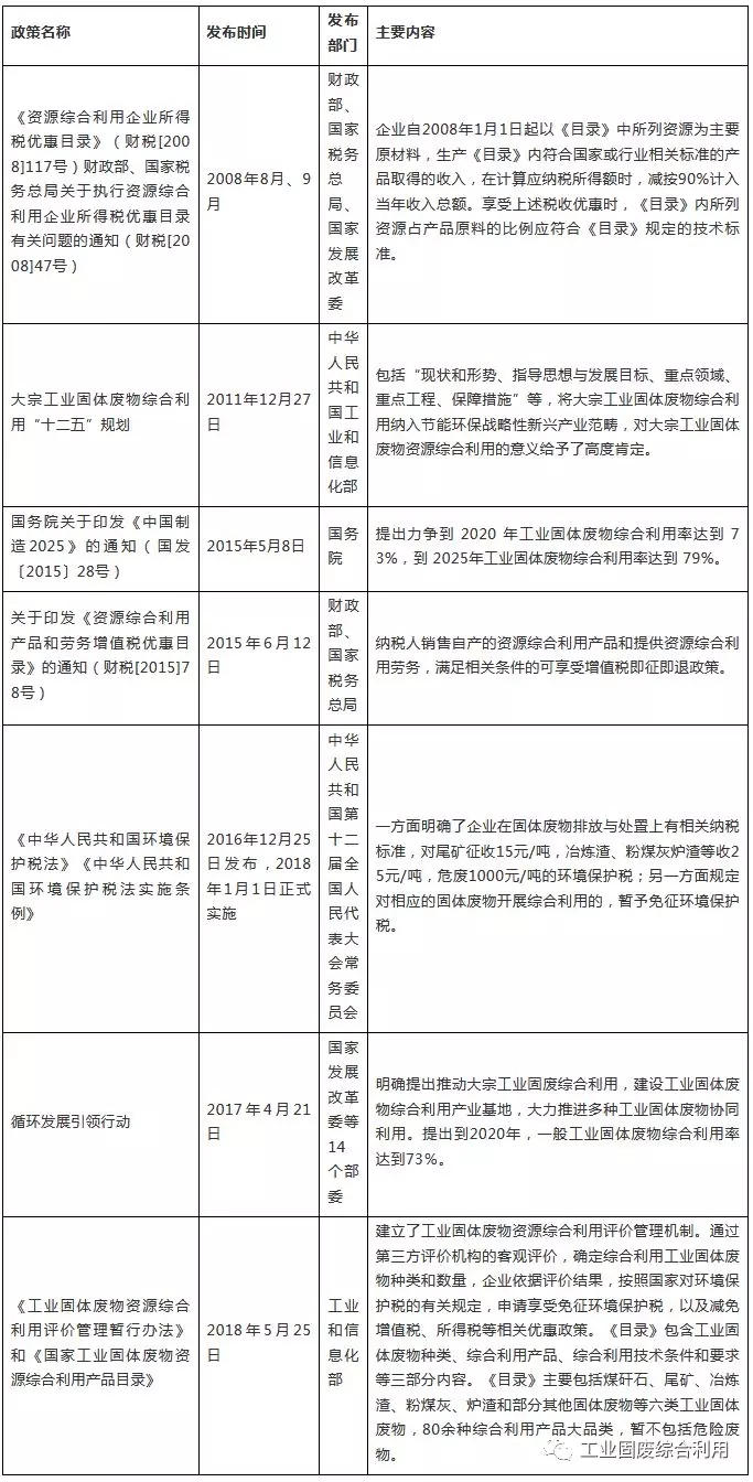
表2 我国工业固废资源综合利用政策列表

三、几种典型的大宗工业固废地域分布特点和综合利用技术现状
(一)尾矿
我国大多数矿山资源的品位较低,在选矿过程中排出大量的尾矿,随着矿产资源利用程度的提高,矿石的可开采品位相应降低,尾矿排出量也在增加。世界各国每年排出的尾矿量约50亿吨,而我国仅2000年尾矿排放量就达6亿吨左右。目前堆存的废弃物已达200亿吨之多。而且还在以每年几亿吨的速度增加。我国尾矿产生量最大的主要为铁尾矿、铜尾矿、黄金尾矿,三者占我国尾矿总产生量的80%以上,河北、辽宁、四川是铁尾矿的主要产区,铜尾矿主要分布在江西、内蒙古、云南等地,黄金尾矿主要集中在福建、山东、内蒙古、河南、陕西、黑龙江等黄金产地。
随着科技的进步及在各领域的广泛应用,为尾矿的综合利用及治理奠定了坚实的技术基础。2017年,我国尾矿的综合利用率约为22.09%。由于尾矿成分复杂、分布不均,也因地域的不同,其中有价成分的种类及含量差别很大,所以尾矿的综合利用要具体问题具体分析。目前我国尾矿的综合利用主要集中在以下几方面。
1.尾矿再选,从尾矿中回收有价成分;
2.直接利用作为建筑砂石骨料、尾矿微粉等;
3.用于制备水泥、水泥熟料;
4.用于生产其他建筑材料,如砖瓦、砌块、陶粒制品、板材、管材(管桩)、混凝土、砂浆、井盖、防火材料、耐火材料、保温材料、微晶材料、泡沫陶瓷等;
5.生产化工产品如净水剂、白炭黑等;
6.其他产品如陶瓷制品、矿(岩)棉、人工渔礁、土壤调理剂等。
(二)粉煤灰
我国有丰富的煤炭资源,近期电力工业的发展,仍然是以燃煤的火力发电为主。而粉煤灰是火力发电的必然产物。由于燃煤机组的不断增加,电厂规模的不断扩大,导致了粉煤灰排放量的急剧增加,通常每消耗4吨煤就产生1吨粉煤灰其排放量每年超过亿吨。在山西、内蒙古、山东、江苏、广东、河南、浙江等产煤地区或经济发达地区均是燃煤电厂分布密集、粉煤灰产出量较大的区域。
我国粉煤灰的综合利用率相对较高,主要用于以下几个方面:
1.关于道路工程方面的应用:粉煤灰路基工程;粉煤灰沥青混合料;路堤工程混凝土。
2.关于建材制品方面应用技术:水泥工业中的应用;粉煤灰砌块应用;轻集料;粉煤灰砖。
3.关于提取矿物应用:水处理;提取粉煤灰中所含有价值的金属;作橡胶、塑料、板材等制品的填充材料等。
4.关于高附加值回收利用的技术:碳回收技术;造纸技术等。
(三)煤矸石
煤矸石是煤炭的一种共伴生矿物,产生于煤炭的开采和洗选加工过程。中国产煤较多的省份如内蒙古、山西、陕西等均是煤矸石产生的重点区域。
在我国,煤矸石综合利用的途径很多,但因受到技术条件和外部因素的限制,实际上正在实行的项目不多。煤矸石的传统利用途径主要有:
1.煤矸石用于发电;
2.用作建筑砂石骨料;
3.生产砖瓦、砌块、陶粒制品、板材、管材(管桩)、混凝土、砂浆、井盖、防火材料、耐火材料、保温材料、微晶材料、泡沫陶瓷、高岭土等建筑材料;
4.生产其他产品如陶瓷制品、矿(岩)棉、人工渔礁、土壤调理剂等
(四)冶炼废渣
我国是一个典型的发展中国家,重工业还占据着很高的比例,冶炼工业更是一种极为常见的工业类型,冶炼废渣是冶炼工业产生的固体废物,包括炼铁废渣、炼钢废渣、铁合金冶炼废渣、轻金属冶炼废渣、重金属冶炼废渣、稀有金属冶炼废渣以及冶炼烟尘等。
冶炼废渣的主要利用方式有:
1.用于提取金属精矿、金属、金属合金、金属化合物等;
2.用做矿渣粉、矿物掺合料
3.水泥、水泥熟料。将冶金炉渣生产成为水泥是研究最为广泛与深入的利用方法。钢渣水泥与普通水泥相比较,强度、凝结时间等方面都有着一定的先进性,同时后期的强度非常高,耐磨及抗腐蚀的性能也非常优良,适用于道路工程的施工。
4.生产建筑材料如建筑砂石骨料(含机制砂)砖瓦、砌块、陶粒制品、板材、管材(管桩)、混凝土、矿物掺合料、砂浆、井盖、防火材料、耐火材料、保温材料、微晶材料、泡沫陶瓷
5. 作为烧结熔剂、烟气脱硫剂
(五)炉渣
各种燃煤锅炉、工业炉炉底排出的固体废物。其组成以氧化物(SiO2,Al2O3,CaO,MgO等)为主,还常夹带少量重金属及其他杂质。
炉渣的资源化利用主要在以下几个方面
1. 生产水泥;
2. 作为矿物掺合料、建筑轻骨料;
3.生产建筑材料,如:砖瓦、砌块、陶粒制品、板材、管材(管桩)、混凝土、砂浆、检查井盖、道路护栏、防火材料、耐火材料(镁铬砖除外)、保温材料、微晶材料、泡沫陶瓷;
4.炉渣经过粉碎、改性等处理之后的炉渣可以作为一种优良的吸附剂, 用于工业或生活废水的处理。高炉渣对重金属废水中的Cu2+、Cd2+、Zn2+这三种金属离子有着很好的吸附性能,去除率均可达到99%;
5.炉渣的成分与微晶玻璃的化学组成较为相似,可作为制备微晶玻璃的主要原料。
(六)脱硫石膏
脱硫石膏是烟气湿法脱硫过程的副产品。燃煤电厂较多的区域副产脱硫石膏数量较多。国内对脱硫石膏的综合处理和应用已经起步,脱硫石膏的应用蕴藏着巨大的市场机遇,对于江苏、浙江、广东等天然石膏匮乏的地区,脱硫石膏的大量出现为以石膏为原材料的企业带来了商业机会。脱硫石膏的主要利用方式有:
1.用于制造石膏砌块;
2.用于制造腻子石膏和粉刷石膏;
3.用于制造模具石膏;
4. 用于作水泥缓凝剂;
5. 用于制造纸面石膏板;
6. 用作土壤改良剂。
(七)磷石膏
磷石膏是湿法磷酸工艺过程的副产物,是磷复肥生产企业产生的主要固体废物,磷石膏的产生量与磷复肥的产生量呈正相关。2018年全国磷肥产量分省前5排名分别是:湖北、云南、贵州、四川、安徽。

“十三五”期间我国磷石膏的年产量约为80-85Mt,约占全球总量的40%,结合笔者的实际调研和文献查询,由于磷石膏产量大、地域集中于中西部地区、综合利用产品效益不高、前期综合利用政策较为宽松等原因,导致我国磷石膏的综合利用率较低,不到35%(数据来源:《论磷石膏的综合利用现状及发展方向》),磷石膏堆存量巨大,有的地区曾出现磷石膏堆存不当引起的水体污染的恶劣事件。磷石膏的综合利用主要有以下技术:
1.磷石膏制建材石膏
磷石膏代替天然石膏用作建筑材料是磷石膏早期综合利用的发展方向,如制备石膏板、石膏砌块、石膏腻子等。但是磷石膏相较于天然石膏和电厂脱硫石膏在成本和质量上没有优势,因此磷石膏制备建材石膏的市场反响一般,同时受到地理位置制约和电厂脱硫石膏的双重冲击,近年来磷石膏建材市场日渐萎缩。
2.磷石膏制硫酸联产水泥
磷石膏中的主要元素是硫和钙元素,通过反应生成硫酸和水泥熟料的技术在 1915 年的德国开始研究。20 世纪 90 年代后,随着国内磷化工业的迅猛发展,磷石膏制硫酸联产水泥的工艺技术也被越来越多的科研院校和磷化工企业研究和实践。
3.磷石膏制缓释性硫铵肥料
磷石膏制备粒状硫酸铵的工业化装置已经在贵州成功开车运行。磷石膏制缓释性硫酸铵肥料实现了磷石膏的高值利用。
四、《工业固体废物资源综合利用评价管理暂行办法》和《国家工业固体废物资源综合利用产品目录》解读及落实情况
2018 年,工业和信息化部发布第 26 号公告,于 当年 5 月 15 日起施行《工业固体废物资源综合利用评价管理暂行办法》(以下简称《办法》)和《国家工业固体废物资源综合利用产品目录》(以下简称《目录》)。
《办法》明确了开展工业固体废物资源综合利用评价的企业,可依据第三方对于工业固体废物综合利用的种类、数量以及技术条件和要求的符合性的评价结果,按照相关规定,申请暂予免征环境保护税,以及减免增值税、所得税等相关产业扶持优惠政策。
《办法》的创新点是减少了政府审批权限,简化了评价流程,充分发挥市场作用,引导企业自愿开展工业固体废物资源综合利用评价,引入第三方评价机制,开展公平、公正、公开的评价活动。政府职能转变为遴选合格的第三方评价机构,并在事中事后进行监督管理。对工业固体废物资源综合利用市场的健康发展具有积极意义,对于企业开展固废资源综合利用具有更好的引导作用。
《办法》出台后,各省级工业和信息化主管部门积极落实,大部分省市自治区都出台了本省的《工业固体废物资源综合利用评价管理实施细则》,或者贯彻落实该《办法》的通知。
通过网络等公开渠道不完全统计,目前各省落实《办法》的情况如下:

以下是现已公布工业固体废物综合利用评价机构的9省份的第三方评价机构名单:








根据现已公开的工业固体废物综合利用评价机构的9省份的第三方评价机构名单,通过此名单可以看出本地化机构占大多数,而且大多都是中小型企业,有部分研究院(所)、计量院(所)、质量检测院(所)、设计规划院(所)、检验认证集团和各地方行业协会等。绝大多数评价机构所只获得了机构所在地省份资质。只有少数的几家是在全国范围内专门开展工业固废综合利用评价工作,主要有北京和碳环境技术有限公司、广州赛宝认证中心服务有限公司、北京中创碳投科技有限公司等3家公司,广州赛宝认证中心服务有限公司和北京中创碳投科技有限公司都分别拿到湖北省和安徽省工业固体废物综合利用评价机构资质,而北京和碳环境技术有限公司则分别拿到了黑龙江省、湖北省、湖南省和安徽省等4省的工业固废综合利用评价机构(湖南省和安徽省都是以北京和碳在该省的全资子公司入选)。
五、存在的问题和建议
(一)存在的主要问题
总体来讲,我国工业固废产生量大、工业固废的产生、综合利用区域发展不平衡,综合利用产品市场开拓难度大,市场认知度低,主要问题总结如下:
1.大部分工业固废资源杂质多,有害物质多,处理难度大;
2.综合利用产品经济性差,附加值低、同质化严重,产品质量没有优势,市场认可度不高;
3.现有的政策优惠措施力度不够、执行不到位;
4.《工业固体废物资源综合利用评价管理暂行办法》的落实涉及工信部、税务总局等多个部委的协调、沟通、配合问题,如果协调沟通配合不顺畅,会严重影响此项工作的推动力度和实施效果。
(二)建议
1.进一步摸清工业固废产生和利用的情况,对全国工业固废产生量突出的行业和地区,推行相关情况、数据的第三方评价和信息搜集工作,包括工业固废的产生、处置、利用和产业链相关单位的情况。在此基础上,建立重点区域、重点行业管理数据库,通过信息化、物联网等手段为加强工业固废管理提供基础性数据支持。
2.需要引导产生工业固废的企业进行无害化排放,以资源而非废物的角度看待固废,脱除其中的杂质和有害物质,为后续的处置和综合利用降低费用、减少危害。
3.加强、鼓励资源综合利用技术研发,攻克技术难题,提高综合利用产品的附加值;
4. 加强工业固废管理能力建设:加强工业固废处理相关设施的能力建设,大力加强对工业固废处理、管理和技术人员的培训。建立专业化园区,引导规模小、分散的作坊和企业进入到园区,限制高污染性企业的土地等资源申请,并开展其污染防治专项研究。
5.建立健全相关标准体系,为工业固废资源综合利用和环境执法提供指南和依据。
6.建议国家层面工信部和国家税务总局以及省级工信厅和税务部门加强衔接沟通,制定工业固体废物资源综合利用评价实施细则,以便更好地推动评价工作顺利开展。



