您好,欢迎访问中国给水排水登录 | 注册
当前位置: 首页 > 新闻资讯 > 行业资讯
企业新闻 行业资讯 政策法规 标准规范 行业会展
最狠复工文件出台: 各类审批手续取消! 员工返岗不用隔离! (全文)
2020-02-22 12:43       来源:勘察设计前沿       作者:       分享:

由国务院联防联控机制印发《关于科学防治精准施策分区分级做好新冠肺炎疫情防控工作的指导意见》(以下简称《意见》),这份文件,显然不寻常,尤其是里面的12字表述:科学防治,精准施策,分区分级。


1.jpg


或者说,也是对某些地区的当头棒喝。意见通知说得相当明白了,把全国分三档:


科学防治,精准施策,分区分级

  第一档,低风险地区,对外,防止疫情输入;对内,全面恢复正常生产生活秩序。

  请注意:是全面恢复!全面,不是部分!

  第二档,中风险地区,对外,防止疫情输入;对内,防止疫情扩散;但也有一个要求,尽快有序恢复正常生产生活秩序。

  请注意,是尽快有序!也要尽快,不能拖拖拉拉。

  第三档,高风险地区,对内对外参考中风险地区,并加了四个字“严格管控”。但还有一句:据疫情态势逐步恢复生产生活秩序。

  意思很明确,疫情态势好转,那就要逐步恢复工作和生产。因为情况复杂,可以逐步推进。



01  江西省

江西省2月17日凌晨发布防控新指令,各地要加强对复工复产企业疫情防控工作的指导和监督,取消因疫情防控对各类企业、建设项目复工复产的批准手续,复工复产改为报备制。企业和项目建设单位只需提前24小时将疫情防控方案向当地报备。


640.webp (2).jpg

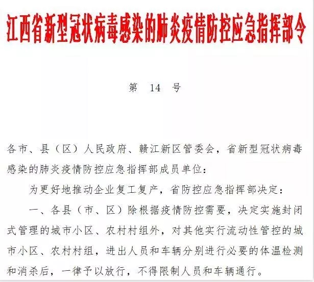
各市、县(区)人民政府、赣江新区管委会,省新型冠状病毒感染的肺炎疫情防控应急指挥部成员单位:

为更好地推动企业复工复产,省防控应急指挥部决定:

一、各县(市、区)除根据疫情防控需要,决定实施封闭式管理的城市小区、农村村组外,对其他实行流动性管控的城市小区、农村村组,进出人员和车辆分别进行必要的体温检测和消杀后,一律予以放行,不得限制人员和车辆通行。

二、各地要加强对复工复产企业疫情防控工作的指导和监督,取消因疫情防控对各类企业、建设项目复工复产的批准手续,复工复产改为报备制。企业和项目建设单位只需提前24小时将疫情防控方案向当地报备。在工业园区的,向工业园区报备;工业园区之外的,向行业主管部门报备。

三、返岗员工需提供健康证明的规定已经取消,各地、各企业要严格执行。

四、返岗时,除来自湖北等重疫区人员外,对其他地区的务工人员在进行必要的健康监测后,一律取消隔离要求。

此令自2020年2月17日零时起由各市、县(市、区)政府、赣江新区管委会和各级防控应急指挥部执行,不得有误;省防控应急指挥成员单位、专项工作组依职责抓好落实并加强督促检查,对落实不力的单位和个人,必须追责问责。

江西省新型冠状病毒感染的肺炎疫情防控应急指挥部

2020年2月16日


江西全面取消高速检疫点并不意味防疫工作放松!


据悉,2月13日,江西省新冠肺炎疫情防控应急指挥部为统筹疫情防控与经济社会秩序恢复,尽可能减少疫情防控对企业复工复产和群众生活的影响,发布第4号公告,提出省内县(市、区)之间全面取消国道、省道、高速公路出入口设置的疫情防控检疫点或检测站。



02  河北省

此外,河北省也制定了加紧复工措施。


2月16日,河北省住建厅印发《关于加强新冠肺炎疫情防控积极推动建设项目开(复)工的通知》(以下简称《通知》),要求各级住建部门在严密做好疫情防控的同时,积极推进建设项目有序开(复)工,促进全省经济社会平稳健康发展。


《通知》明确,各地要依托在线审批监管平台,疫情防控期间对项目审批、核准、备案手续全面推行“网上办”“邮寄办”等“不见面审批”模式。施工许可实行告知承诺制,建设单位按照法定条件作出书面承诺,审批机关直接作出许可。对满足疫情防控措施和安全生产条件申请开工的项目,现场踏勘可以采取视频方式,审核办理时限不超过24小时。


邯郸市根据本地疫情防控形势,明确要求2月20日之前全市在建项目全部复工,3月1日起新开工项目陆续开工。运输、物流企业2月20日之前复工达到30%,全力服务复工复产的生产型企业。


据了解,邯郸市交通运输局已迅速成立交通建设项目复工复产审查验收领导小组,统筹全市公路建设、养护类项目(高速公路、国省干线及地方公路)、场站及市政类建设项目复工复产工作,确保在建项目2月20日前全面开工建设,新建项目3月1日前全面开工建设。

640.webp (1).jpg

据介绍,邯郸市交通建设前期开工项目预计投资11亿元,后期随着建设项目全面复工,将涉及投资38亿元,力争实现一季度"开门红",为完成全年建设任务目标和完成"十三五"规划任务奠定基础。



03  甘肃省

根据《中共甘肃省委 甘肃省人民政府关于坚决打赢新冠肺炎疫情防控阻击战促进经济持续健康发展的若干意见》的精神,2月18日,甘肃省住房和城乡建设厅下发了《关于新冠肺炎疫情防控期间支持住建行业企业稳定发展的实施意见》。


要求开通绿色通道,加快办理施工许可。疫情防控期间,对涉及医疗卫生、防疫管理、隔离观察、防控物资生产等疫情防控需要实施的工程建设项目及重大民生工程,在工程质量安全保证措施到位的情况下,可先行开工建设,并及时报告工程所在地建设部门,疫情解除后再补办有关手续。


已经在建的涉及保障民生工程、抗击疫情支撑工程以及其他省市重大项目和安全记录良好且具备复工条件的工程建设项目,建设单位按照省住建厅《关于切实做好疫情防控积极组织房屋市政工程开工复工的工作指南》组织相关单位开展复工前安全条件自查,在疫情防控及安全保证措施到位的情况下,可先行采用承诺制方式复工。



04  海南省

根据海南省委省政府、省交通运输厅的统一部署,海南省交通工程建设局于2月16日在海口召开专题会议,研究布置省重点公路项目疫情防控和项目复工。


会议传达了海南省严格做好疫情防控帮助企业复工复产七条措施,就疫情防控与项目复工工作全面布置。会议要求,严格按属地政府部署,从严落实防疫工作举措,紧抓不懈守牢疫情防控底线。会议要求,在抓好疫情防控提前下,省重点公路项目建设企业要抓紧做好复工方案报批工作,加快复工。要组织岛外工人尽快返琼上岗,同时拓宽本地用工招录途经,补齐用工缺口。会议强调,省重点公路项目要未雨绸缪做好原材料备料,同时根据实际情况优化项目施工组织计划。会议还要求,要着力保证五指山至保亭至海棠湾高速、儋州至白沙高速、环岛旅游公路博鳌段建设进度,确保按照时间节点完成项目建设任务,实现2020年高速公路“县县通”。



05   山东省

2月16日,山东省交通运输厅召开省委经济运行应急指挥部交通运输保障组工作视频会,自2月10日—2月15日,全省54个交通重点在建项目,按市分为81段,其中50段已经复工,复工率达到62%,现场人员达到22735名。


疫情发生以来,全省各级各单位坚持“一断三不断”,统筹推进防疫情输入和公路保畅工作,全面开展公路通阻情况调查,严禁封闭高速公路主线和进出城区主要出入口、严禁阻断普通公路通行,采用明察暗访方式检查,及时纠正、依法处理违法堵路、阻断通行等情况,并采取多种措施提高高速公路查验效率,确保了公路网络畅通。


切实保障重要物资运输。各级将省内煤炭、油气、农资等重要工农业生产物资及进出口货物、邮政、快递运输车辆纳入重要物资运输类范围,优先保障通行。简化办理程序,由承运单位或驾驶员自行打印和填写《通行证》,有效提升办证速度。截至2月15日,全省共组织应急运力1836辆,运输防疫物资3.53万吨、生活物资2406吨。



05   贵州省

截止16日下午18:00,全贵州省共撤除交通防疫检查点1976个,其中高速公路467个。全省通往机场、高铁站的检疫点正常运行。


贵州省在省界检测点全面加强了人员物资配备,加大防控检测力度。据统计,当前贵州省界防控关口共83个点,其中高速公路20个,国省干线公路63个。其他检测点力量派到省界站点,以确保防控到位、交通畅通。从2月16日开始,共派出12个督查组和2个调研组分赴各地实地督导和调研,进一步梳理优化省界检疫相关工作规范,在预判、畅通上下功夫,确保高效便捷,避免长时间、长距离拥堵。


在线投稿系统
Welcome to the online submission and editorial system for China Water & Wastewater.
热读排行
1
2020年中国城镇污泥处理处置技术与应用高级研讨会同期召开中国无废城市建设及固废资源化利用大会邀请函
2020年中国城镇污泥处理处置技术与应用高级研讨会同期召开中国无废城市建设及固废资源化利用大会邀请函
2
3403家 2018年河北省重点排污单位名录(1001-2500)
3
3403家 2018年河北省重点排污单位名录(2501-3403)
4
杜邦水处理亮相2019上海国际水展,诠释水的无限可能
5
2019年污泥处理与资源利用国际高峰论坛 暨国际标准化组织(ISO)污泥处理和利用标准工作组会议
6
广东省城镇污水处理厂提质增效三年目标
7
3403家 2018年河北省重点排污单位名录(1-1000)
8
李杰翔调研主城区水资源保护与再生水利用工作
9
唐建国:如何做好城市排水管网的提质增效
10
中西部城镇污水垃圾处理工作提速 探索实行差别化垃圾处理收费
11
《湖南省城乡生活污水治理PPP项目操作指引》发布
12
2019年上半年建筑业发展统计分析
13
连续流好氧污泥颗粒化:No longer a dream!
14
曼谷唐人街启动首个顶管冲压排水系统
15
住建部发布《农村生活污水处理工程技术标准》 12月1日施行
16
央企加速入场环保行业 首创集团携手三峡集团保护长江生态环境
17
中国给水排水2020年中国城镇污泥处理处置技术与应用高级研讨会 (第十一届)邀请函暨征稿启事
18
2019年天津市科学技术奖授奖决定:特等奖6项,一等奖23项(名单)
19
博天环境亏本甩卖“亲儿子”股权,近两月水务行业收并购案例一览!
20
王洪臣:不要让不切实际的排放标准阻碍农村污水治理
21
首届亚洲环境治理研讨会在昆明举行
22
住建部《农村生活污水处理工程技术标准》
23
报名 | 供水企业管理人员高级研修班(第三期)开启对外招生!
24
中国节能余红辉:让天更蓝、山更绿、水更清、生活更美好!
25
三峡集团:从开发长江到保护长江
26
5.2亿!国际巨头胜科水务长期偷排废水,被开出中国环保史上最大罚单!
27
生活垃圾焚烧飞灰污染控制技术规范(征求意见稿)
28
曲久辉:中国城市污水处理的发展历程及未来展望
29
太原市中心城区污水排放总量调查
30
北京国际水展盛大开幕 十年发展铸辉煌砥砺奋进再出发
31
第三批城市黑臭水体治理示范城市竞争性选拔结果公示
32
打击围标串标!2019年“围标串标”典型案例披露......
33
国务院取消造价资质审批,对造价工程师有何影响?
34
通报!5家环评单位及其环评工程师,2家单位及编制主持人限期整改6个月,3家审批申请被暂停,技术整改6个月
35
跨界打劫来了?阿里与中规院联手中标雄安BIM管理平台第一标
36
财政部令第101号——政府采购信息发布管理办法 ,自2020年3月1日起施行
37
新型冠状病毒引起的肺炎疫情期间水厂生产运行指导意见(试行)
38
2019科创板环保上市公司盘点
39
历时三年,全长41公里!太原汾东污水处理厂主干管全线通水
40
紫外杀菌灯在防护2019新型冠状病毒传播中的应用
关键词
返回首页 | 人才招聘 | 广告征订 | 联系我们 | 订阅中心 |
地址:天津市和平区新兴路52号都市花园大厦21层
商务热线:022-27835639 传真:022-27835592 E-mail: cnwater@vip.163.com
Copyright © 2019《中国给水排水》杂志社有限公司 版权所有 津ICP备20004590号 津公网安备 12010102000028号 本站推荐IE8.0及以上浏览器1024×768以上分辨率浏览