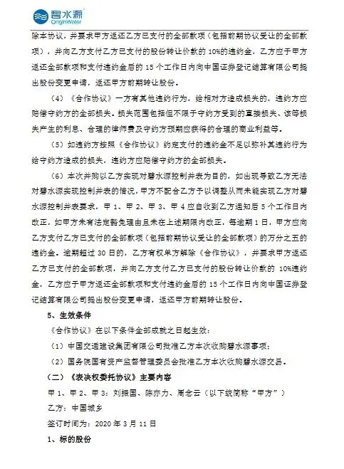
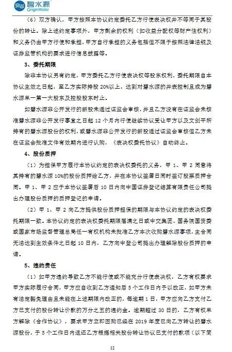
碧水源公布,2020年3月11日,中国城乡与文剑平、刘振国、陈亦力及周念云签署了《合作协议》,与刘振国、陈亦力、周念云签署了《表决权委托协议》,与刘振国、陈亦力签署了《股票质押合同》,与公司签署了《股份认购合同》,此次权益变动方式如下:
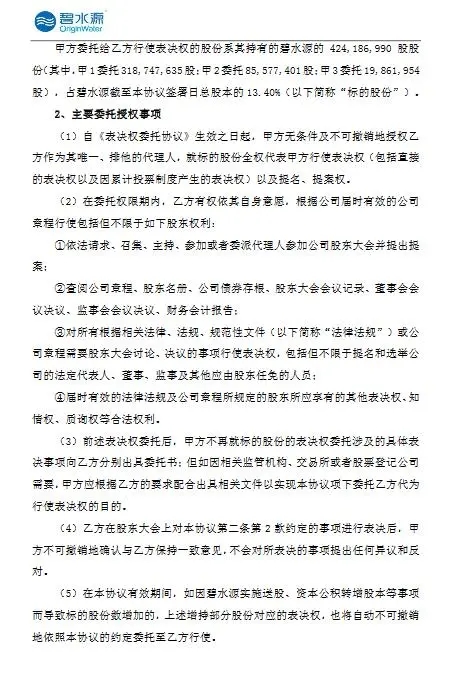
在《表决权委托协议》生效之后,中国城乡及其一致行动人将直接持有公司约3.34亿股,占公司总股本的10.55%,并通过表决权委托的方式持有公司约4.24亿股所对应的表决权,占公司总股本13.40%。中国城乡在接受表决权委托后,中国城乡及其一致行动人在公司中拥有表决权的股份数量合计为约7.58亿股,占公司总股本的23.95%。
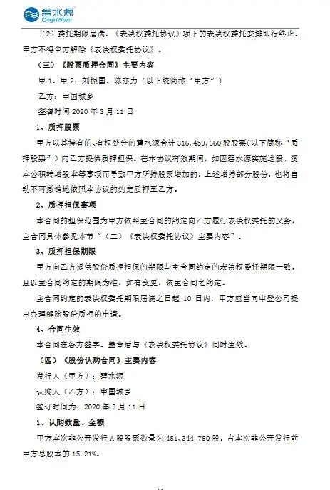
中国城乡拟通过现金认购非公开发行股票的方式取得公司股份。根据《股份认购合同》,中国城乡拟以现金约37.16亿元认购此次非公开发行股份数量占发行前公司总股本的15.21%,即约4.81亿股,发行价格为7.72元/股。
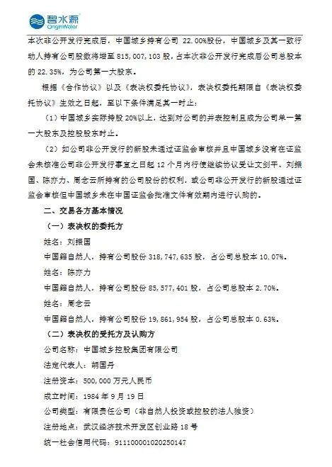
此次非公开发行完成后,中国城乡持有公司22.00%股份,中国城乡及其一致行动人持有公司股数将增至约8.15亿股,占此次非公开发行完成后公司总股本的22.35%,为公司第一大股东。
此次权益变动,中国城乡将成为公司控股股东,中交集团实现对公司的间接控股。持续做优做强水处理和水环境治理主业是中交集团服务国家生态文明发展战略的重大举措,此次控股是其践行国有资本投资公司改革试点、发挥混合所有制优势的重要改革实践。
此次权益变动前,公司控股股东及实际控制人为文剑平,此次权益变动后,中国城乡成为公司控股股东,公司实际控制人变更为国务院国有资产监督管理委员会(“国务院国资委”)。
经向深圳证券交易所申请,公司股票自2020年3月12日(星期四)开市起复牌。























