日前终止与三峡系“联姻”,并火速投入中国节能环保集团有限公司(以下简称“中节能”)怀抱,国祯环保控股权转让事宜引发市场关注。
3月23日晚间,国祯环保回复交易所问询函件,明确股权转让及表决权委托完成后,中节能将成为公司控股股东,国务院国资委将成为实际控制人。
从三峡系到中节能,股权交易对方转变,对于国祯环保及其控股股东国祯集团而言,取舍之间意味着什么?又将会给上市公司发展带来哪些影响?
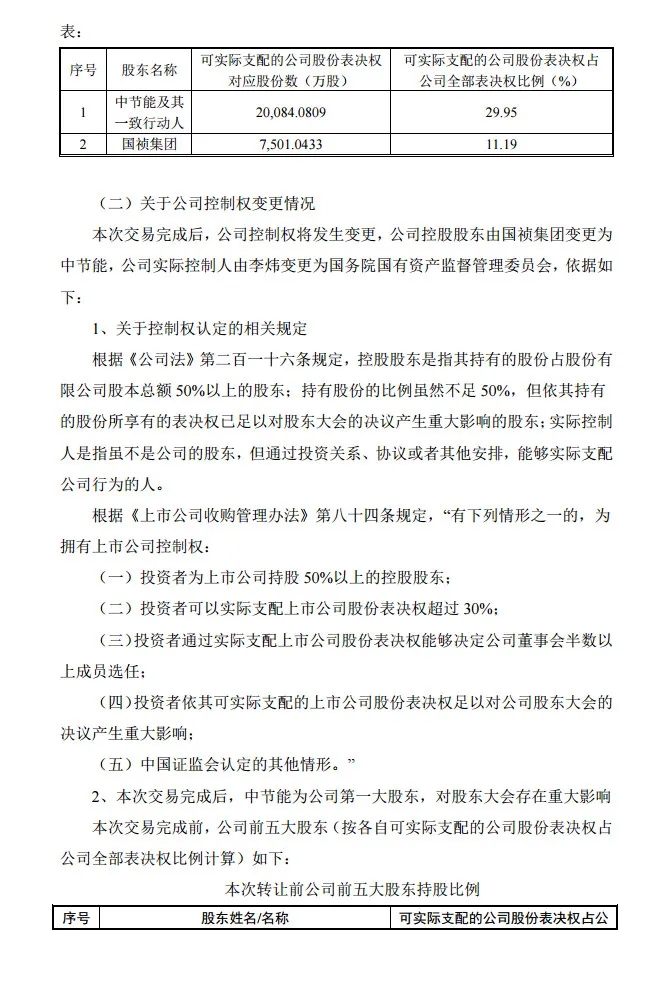
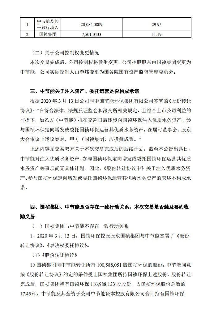
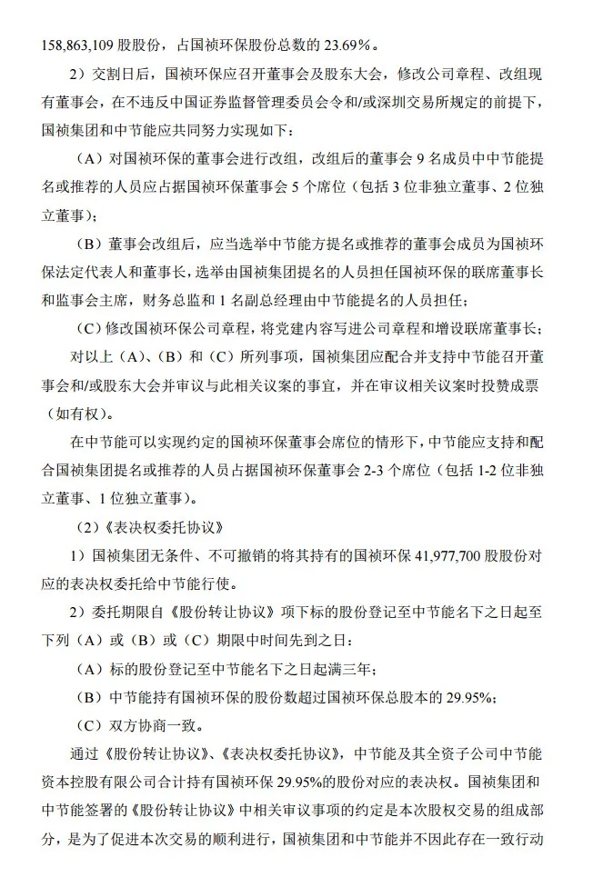
国祯集团的得与失 据最新披露资料,目前控股股东国祯集团持有国祯环保32.45%股份,三峡集团旗下子公司长江生态环保集团有限公司(以下简称“长江环保”)、三峡资本控股有限责任公司(以下简称“三峡资本”)合计持有公司11.62%股份,中节能持股比例为8.69%。 回溯2019年9月,国祯集团与长江环保及三峡资本签署股权转让协议,拟向后者合计转让1亿股上市公司股份,占公司总股本的15%,转让价格为12.7元/股,总价款为12.77亿元。若股份得以如期转让,“三峡系”将持有公司26.6%股份,跃居第一大股东。 然而,这起被视作产业资本深度合作的案例却在半年后 “告吹”。3月13日,国祯集团宣布终止与长江环保及三峡资本之间的股权转让,转而与中节能签署股权转让及表决权委托协议,拟将15%的股份转让给中节能,并将约6.26%表决权委托给中节能行使。据悉,股权转让价格为14.66元/股,总价款为14.75亿元。交易完成后,中节能将拥有国祯环保29.95%的股份表决权。 根据问询函回复,与三峡集团的股权转让卡在了国祯集团的股东大会环节,原因为部分核心条款,包括价格、控制权等受外部条件制约无法落实。 比较上述两份股权转让协议,核心变化聚焦于三大方面:一是转让价款;二是上市公司控制权是否变更;三是有无业绩承诺。 从转让价款来说,相比于“三峡系”,国祯集团将在本次与中节能的股权转让中,将多获得2亿元对价。据介绍,国祯集团进行股权转让的目的是为旗下其他产业发展提供资金支持。记者关注到,除主营环保水务的国祯环保外,国祯集团旗下还控股数十家企业,包括安徽国祯生态科技股份有限公司、国祯置业有限公司、安徽国祯健康产业投资有限公司、安徽国祯环卫科技有限公司、国祯文化传媒有限公司等,涵盖生态循环、环境修复、环境卫生、健康管理和文化教育等行业板块。 从控制权层面来说,“三峡系”曾保证在股权转让后3年内且国祯集团持股比例不低于10%的情况下,仍保证国祯集团的控制地位,而中节能本次受让股权却直奔控制权而来。交易完成后,国祯集团将丧失对上市公司的控制权。具体来看,本次国祯集团在转让15%股权的同时,叠加6.26%的表决权委托,中节能将获得29.95%的表决权,比三峡集团、国祯集团表决权比例高出18.33%、18.76%,控股地位得以稳固;与此同时,后续董事会改组时,在9个董事会席位中,中节能提名或推荐的人选将占5席,拥有半数以上席位,国祯集团仅占据2-3个席位;另外,法定代表人和董事长将由中节能方面人员担任。 值得一提的是,本次与中节能的股权转让及表决权委托附有业绩承诺。国祯集团及实际控制人李炜承诺上市公司2020年度的净利润将不低于3.5亿元,若未达业绩承诺,需按中节能届时持股比例对其进行现金补偿。 记者关注到,2015年-2018年,国祯环保净利润保持快速增长,同比增长率均在40%以上。据国祯环保业绩快报,公司2019年度实现营业收入41.6亿元,同比增长3.86%;净利润3.3亿元,同比增长17.38%,据此测算,2020年净利润增长率需达到6%方能完成业绩承诺。 国祯环保的得与失 中节能和三峡集团均为国务院国资委下属央企,曾于2019年7月合计出资9亿元包揽国祯环保定向增发股份。记者关注到,三峡集团与中节能均深度参与“长江大保护”战略,与国祯环保主业呈现出一定的协同性。 值得一提的是,相比于中节能,三峡集团 “瞄上”国祯环保的时间更为靠前。早在2018年四季度,三峡资本便已通过二级市场增持公司股份,至2019年7月认购国祯环保非公开发行股份前,持股比例已达4.7%。 此番中节能后来居上,产业与资本的合作将激发出怎样的火花?股权交易对方的改变,又将对上市公司业务发展带来哪些影响? 据官网介绍,中节能以节能环保为主业,已构建起以节能、环保、清洁能源、健康和节能环保综合服务为主业的4+1产业格局,在光伏发电、风力发电、固废处理、 工业节能、水处理、建筑节能等领域均居领先地位。目前拥有500余家下属企业,其中二级公司 26 家,业务分布在国内各省市及境外约110个国家和地区。除国祯环保外,中节能还控股节能风电、中环装备(300140)、太阳能、万润股份等A股上市公司。 数据显示,2018年度中节能营业收入为468亿元,净利润为21亿元。 中节能旗下中环保水务投资有限公司、中节能水务发展有限公司涉及水治理领域,与国祯环保存在一定的同业竞争。中节能表示,后续计划逐步向公司注入优质水务资产、参与公司定向增发或委托公司运营其优质水务资产,稳妥推进与上市公司相关业务的整合。 据悉,中环保水务投资有限公司为水务产业系统服务提供商,日处理规模近1100万吨;中节能水务发展有限公司主营供水及污水处理、水务工程、工业废水处理等,供水及污水处理服务能力220万吨/日。 截至2019年半年度,国祯环保已在全国拥有百余座污水处理厂,处理规模524万吨/日,其中在建规模139万吨/日;托管运营规模143万吨/日。若后续中节能相关水治理资产得以注入,国祯环保的产业规模将得到大幅提升。 需要注意的是,资产注入事项尚未有具体计划,也不构成中节能的承诺。 资产注入虽备受期待,但国祯环保与三峡集团业务合作的可持续性却存在一定变数。 记者关注到,在此前国祯集团与“三峡系”的股权转让协议中,曾约定了长江大保护项目相关业务合作。 根据此前约定,长江环保将优先将国祯环保纳入长江大保护联合体单位成员中,优先支持国祯环保在长江环保集团主导的长江大保护项目中开展智慧水务、管网检测及修复等运维服务,未来三年内每年承担不低于长江环保集团主导的新增项目中30%的运维服务保障职能。 2019年以来,国祯环保已与长江环保多次组成联合体,中标污水处理PPP项目。公开资料显示,2019年5月,公司与长江环保、上海市政工程设计研究总院(集团)有限公司、中国电建集团华东勘测设计研究院有限公司、中铁四局集团有限公司、中铁十四局集团有限公司、中国化学工程第十四建设有限公司组成联合体,中标芜湖市城区污水系统提质增效(一期)PPP项目;2020年1月,公司又与长江环保组成联合体,中标亳州市利辛县污水厂PPP项目。其中,长江环保负责项目全生命周期管理及投融资等工作,国祯环保参与具体项目实施。 随着与三峡系股权转让协议的终止,业务合作会否继续开展或将存疑。 三峡集团开启增持大幕 记者关注到,与终止受让国祯环保的股份形成鲜明对比,“三峡系”近日在资本市场密集增持多家上市公司。 2月19日,长江环保通过集中竞价买入兴蓉环境173.39万股,持股比例上升至5%,达到举牌线;2月25日-3月18日,继续买入超7000万股,增持比例达2.39%,目前持股比例为7.39%。 2月24日,长江环保及三峡资本拟受让纳川股份相关股东10%股份;3月10日-18日,长江环保继续增持1237万股,增持比例达1.2%。 3月19日,“三峡系”同时增持申能股份、国投电力、福能股份等三家电力公司股份。 截至目前,“三峡系”持有国投电力12%股份,持有申能股份6%股份,持有福能股份8.95%。 三峡集团作为全球最大的水电开发运营企业和我国最大的清洁能源集团,近年来,通过产业扩张、投资并购努力实现清洁能源和生态环保“两翼齐飞”,资本版图不断拓展。 除控股长江电力、湖北能源、三峡水利外,“三峡系”参股的还有广州发展、国投电力、川投能源、福能股份、长源电力、北控水务、武汉控股、启迪环境、洪城水业、旺能环境、国祯环保、兴蓉环境、纳川股份、金风科技、长江证券等十余家的上市公司(含港股),投资领域涵盖电力、水务、新能源、金融等诸多行业。 值得一提的是,三峡集团的投资历史曾与中节能有过交集。2016年12月,中节能旗下重庆中节能实业有限责任公司作价9.54亿元,将三峡水利10.2%股份转让给三峡集团下属公司长江电力。 后续,长江电力通过持续增持及与新华发电组成一致行动人,成为三峡水利控股股东。 文章来源:证券时报·e公司 作者:叶玲珍 公告来源于巨潮资讯

















