近日,华夏建设科学技术奖励委员会公布了“2019年度华夏建设科学技术奖”授奖项目名单。中国市政工程华北设计研究总院有限公司联合亚太建设科技信息研究院有限公司和江苏满江春城市规划设计研究有限责任公司共同完成的“海绵城市运维管理技术与效果评估研究及实践”喜获三等奖。
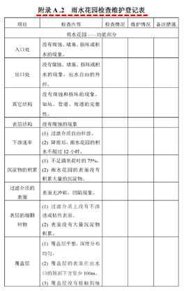
主要完成单位 亚太建设科技信息研究院有限公司、中国市政工程华北设计研究总院有限公司、江苏满江春城市规划设计研究有限责任公司 主要完成人 陈永、温禾、刘绪为、傅源、穆军伟、史腾华、方帅、王国田 该项目主要针对我国海绵城市建设的市政、建筑、园林、道桥等多个专业的衔接、建设、运维的贯通以及评估指标和方法构建的需求,开展了海绵城市运维管理技术体系构建、海绵设施运维管理研究、海绵功能地块和片区运维管理及效果评价方法研究。 01海绵城市运维管理技术体系构建方面 海绵城市运维管理技术体系构建为海绵设施、海绵功能地块、海绵片区三个层级。层级之间相互关联和衔接。在海绵设施层级,开展单项设施的运维管理技术研究;在功能地块层级,开展分类地块的运维管理技术和评估方法研究;在片区层级,开展海绵连片区域的运维管理技术和评估方法的研究。 02 海绵设施运维管理研究方面 海绵设施的运维管理研究在各项设施中开展了设施界定、分类、功能、适用范围、运维技术、运维频次、防范风险等的研究。 ▲ 镇江小区海绵设施建设运维实践 ▲ 镇江道路海绵设施建设运维实践 编制了海绵城市低影响开发设施运营维护手册,手册从雨水花园、渗透铺装、生态树池和植草沟运用最多的设施类型出发,介绍其结构形式、检查维护事项,并形成相应维护登记表和检查维护登记表,操作方便,可实施性强。 03 海绵功能地块和片区运维及效果评价方法 海绵功能地块的运维管理研究在各类地块中开展了地块范围、运维技术、管理要点、效果评价指标和方法等研究。同时,结合国家海绵试点城市镇江的实际本底情况,开展了镇江大口径排水系统运维管理的实践研究。 ▲ 镇江海绵公园建设运维管理实践 ▲ 镇江孟家湾及玉带河运维管理实践 海绵片区的运维管理研究在连片区域开展了运维管理和效果评价方法的研究。同时,在国家海绵试点城市镇江进行了实践研究和效果评估。 ▲ 镇江虹桥港片区建设运维实践 ▲ 镇江连片老城区建设运维实践 04 关键技术及主要创新点 关键技术之一:市政管网“超大口径”雨水存储转输治理设施的运维管理技术。本项技术主要解决了非常规的管径4米、埋深大于20米的超大口径深层管道的运维管理技术问题,采用了智能化SCADA系统以进行实时监测和数据收集处理。 ▲ 镇江大口径排水系统运维管理 ▲ 镇江大口径排水系统清淤维护策略 关键技术之二:海绵城市年径流总量控制率及径流体积控制评价方法。本项技术主要采用了设施径流体积控制规模核算、监测、模型模拟与现场检查相结合的多种方法结合进行海绵城市片区年径流总量控制率及径流体积控制评价,有效避免了单一方法造成评价结果的偏颇和误差。 ▲ 海绵监测分析评估体系 ▲ 模型模拟分析评估体系 创新成果之一:构建了一个海绵城市运维管理技术体系,填补了海绵城市“规划-设计-施工-运维管理”链条的缺失环节。 创新成果之二:构建了一套海绵城市建设运维效果评价方法,解决了海绵城市建设运维效果评价缺乏依据和工具的行业难题。 05 产出成果 本项目产出成果丰富,包括申请多项知识产权、出版专著及论文、获得相关荣誉证书。 (1)知识产权 专利1:一种用于脱除水中含氮污染物的固化微生物颗粒附着网(ZL 2016 2 0879668.2) 专利2:黑臭水体治理生态修复基(ZL 2017 2 1793865.3) 专利3:一种具有监测功能的智能灌溉系统(ZL 2018 2 1242805.7) 专利4:生态浮岛水体净化装置(ZL 2017 2 1383157.2) (2)专著 专著:《海绵城市建设10项相关标准修订条文汇编》 (3)论文 论文1:海绵城市年径流总量控制率计算方法及应用探讨 论文2:建筑与小区低影响开发的设计思路与计算分析 论文3:已建建筑小区海绵化改造系统设计方法探讨 论文4:镇江海绵城市试点区工程建设可行性及PPP模式研究 (4)获奖证书 中国建设科技集团股份有限公司 科技进步 二等奖 亚太建设科技信息研究院有限公司 科技进步 一等奖 06 实施效果 海绵城市运维管理技术体系对我国海绵城市建设特别是进入运维期的试点城市具有较强的指导意义。海绵城市分级运维的技术架构有利于城市政府和相关机构分级管理,同时技术体系的系统性也有利于支撑海绵城市运维管理的整体调度和控制。国家试点城市镇江市的市政管网“超大口径”雨水存储转输治理设施运维管理技术,既是本体系的重点研究内容,也是本体系在南方河网密集地区进行实践和应用的探索,海绵城市运维管理技术体系对海绵城市的全生命周期具有较强的指导意义。 该体系能够引导行业从长期运维保障效果的角度进行规划和设计,从而加强海绵城市建设全链条建管各环节的协同。海绵城市建设运维效果评价方法成为我国海绵城市建设评价和考核的重要依据,相关内容已列入国家标准“海绵城市建设评价标准”。 07 应用实践情况 海绵城市运维管理技术与效果评估的研究成果在镇江海绵城市建设运维中的应用主要体现在市政管网海绵系统和海绵城市片区系统的建设运营维护方面。 在市政管网海绵系统建设运维方面,在课题研究成果的基础上,结合镇江实际建设需求进行应用实践探索,提出了运行维护策略、系统清淤、监测、检查及维修策略、安全风险防范和应急处置措施等,主要运用至镇江沿金山湖CSO溢流污染工程、海绵公园工程等工程实践中,对镇江市政管网海绵系统建设运维发挥了重要作用。 在海绵城市片区系统建设运维方面,在课题研究成果的基础上,结合镇江本底情况,对成片海绵区域进行系统性、智慧化建设运维管理进行了实践应用探索,主要运用至海绵城市住宅小区及社会主体LID与景观改造、孟家湾水库及玉带河综合整治等项目中,为镇江系统地进行海绵城市建设管理运维提供了重要的技术指导和管理保障。 镇江雨水存储转输治理设施工程的系统建设,整体实现了镇江海绵城市建设的三大目标,即年径流总量控制率达到75%、面源污染削减率达到60%、排水防涝标准达到30年一遇,保证了城市水安全,提升了城市水环境,其环境效益与社会效益显著。源头LID改造项目60余项,实现了雨水源头下渗1200万m3/年;过程管网系统,实现了雨水的转输、调蓄、储存;玉带河、金山湖等水体水质显著提升,河道主要水质指标稳定达到地表水Ⅳ类标准,湖泊水质达到III类标准。 通过课题海绵城市运维管理技术与效果评估研究在镇江海绵城市建设项目中的实践应用,为镇江海绵城市建立了健全的运行维护技术体系,在发展海绵设施基础建设同时,加强了运行维护管理制度建设,保障了海绵设施作用效果的完全发挥,其作用和意义重大。




















