
图源:官网截图
下附政策全文:
第一章 总则
第一条 为规范政府和社会资本合作项目(以下简称PPP项目)全生命周期绩效管理工作,提高公共服务供给质量和效率,保障合作各方合法权益,根据《中华人民共和国预算法》、《中共中央 国务院关于全面实施预算绩效管理的意见》、《国务院办公厅转发财政部发展改革委人民银行关于在公共服务领域推广政府和社会资本合作模式指导意见的通知》等有关规定,制定本指引。
第二条 PPP项目绩效管理是指在PPP项目全生命周期开展的绩效目标和指标管理、绩效监控、绩效评价及结果应用等项目管理活动。
第三条 项目实施机构应在项目所属行业主管部门的指导下开展PPP项目绩效管理工作,必要时可委托第三方机构协助。
各级财政部门负责PPP项目绩效管理制度建设、业务指导及再评价、后评价工作。
第四条 本指引适用于所有PPP项目,包括政府付费、可行性缺口补助和使用者付费项目。
第五条 各参与方应当按照科学规范、公开透明、物有所值、风险分担、诚信履约、按效付费等原则开展PPP项目全生命周期绩效管理。
第二章 PPP项目绩效目标与绩效指标管理
第六条 项目实施机构负责编制PPP项目绩效目标与绩效指标,报项目所属行业主管部门、财政部门审核。
第七条 PPP项目绩效目标包括总体绩效目标和年度绩效目标。总体绩效目标是PPP项目在全生命周期内预期达到的产出和效果;年度绩效目标是根据总体绩效目标和项目实际确定的具体年度预期达到的产出和效果,应当具体、可衡量、可实现。
PPP项目绩效目标编制应符合以下要求:
(一)指向明确。绩效目标应符合区域经济、社会与行业发展规划,与当地财政收支状况相适应,以结果为导向,反映项目应当提供的公共服务,体现环境-社会-公司治理责任(ESG)理念。
(二)细化量化。绩效目标应从产出、效果、管理等方面进行细化,尽量进行定量表述;不能以量化形式表述的,可采用定性表述,但应具有可衡量性。
(三)合理可行。绩效目标应经过调查研究和科学论证,符合客观实际,既具有前瞻性,又有可实现性。
(四)物有所值。绩效目标应符合物有所值的理念,体现成本效益的要求。
第八条 PPP项目绩效目标应包括预期产出、预期效果及项目管理等内容。
预期产出是指项目在一定期限内提供公共服务的数量、质量、时效等。
预期效果是指项目可能对经济、社会、生态环境等带来的影响情况,物有所值实现程度,可持续发展能力及各方满意程度等。
项目管理是指项目全生命周期内的预算、监督、组织、财务、制度、档案、信息公开等管理情况。
第九条 PPP项目绩效指标是衡量绩效目标实现程度的工具,应按照系统性、重要性、相关性、可比性和经济性的原则,结合预期产出、预期效果和项目管理等绩效目标细化量化后合理设定。
第十条 PPP项目绩效指标体系由绩效指标、指标解释、指标权重、数据来源、评价标准与评分方法构成。
指标权重是指标在评价体系中的相对重要程度。确定指标权重的方法通常包括专家调查法、层次分析法、主成分分析法、熵值法等。
数据来源是在具体指标评价过程中获得可靠和真实数据或信息的载体或途径。获取数据的方法通常包括案卷研究、资料收集与数据填报、实地调研、座谈会、问卷调查等。
评价标准是指衡量绩效目标完成程度的尺度。绩效评价标准具体包括计划标准、行业标准、历史标准或其他经相关主管部门确认的标准。
评分方法是结合指标权重,衡量实际绩效值与评价标准值偏离程度,对不同的等级赋予不同分值的方法。
第十一条 PPP项目绩效目标与绩效指标各阶段管理应符合以下要求:
(一)PPP项目准备阶段,项目实施机构应根据项目立项文件、历史资料,结合PPP模式特点,在项目实施方案中编制总体绩效目标和绩效指标体系并充分征求相关部门、潜在社会资本等相关方面的意见。财政部门应会同相关主管部门从依据充分性、设置合理性和目标实现保障度等方面进行审核。
(二)PPP项目采购阶段,项目实施机构可结合社会资本响应及合同谈判情况对绩效指标体系中非实质性内容进行合理调整。PPP项目绩效目标和指标体系应在项目合同中予以明确。
(三)PPP项目执行阶段,绩效目标和指标体系原则上不予调整。但因项目实施内容、相关政策、行业标准发生变化或突发事件、不可抗力等无法预见的重大变化影响绩效目标实现而确需调整的,由项目实施机构和项目公司(未设立项目公司时为社会资本,下同)协商确定,经财政部门及相关主管部门审核通过后报本级人民政府批准。
PPP项目移交完成后,财政部门应会同有关部门针对项目总体绩效目标实现情况,从全生命周期的项目产出、成本效益、物有所值实现情况、按效付费执行情况及对本地区财政承受能力的影响、监管成效、可持续性、PPP模式应用等方面编制绩效评价(即后评价)指标体系。
第十二条 项目公司(社会资本)对绩效目标或指标体系调整结果有异议的,可申请召开评审会,就调整结果的科学性、合理性、可行性等进行评审。双方对评审意见无异议的,按评审意见完善后履行报批程序;仍有异议的,按照合同约定的争议解决机制处理。
第十三条 编制政府付费和可行性缺口补助PPP项目年度支出预算时,应将年度绩效目标和指标连同编制的预算申报材料一并报送财政部门审核。使用者付费PPP项目参照执行。
第三章 PPP项目绩效监控
第十四条 项目实施机构应根据项目合同约定定期开展PPP项目绩效监控,项目公司(社会资本)负责日常绩效监控。
第十五条 PPP项目绩效监控是对项目日常运行情况及年度绩效目标实现程度进行的跟踪、监测和管理,通常包括目标实现程度、目标保障措施、目标偏差和纠偏情况等。
PPP项目绩效监控应符合以下要求:
(一)严格遵照国家规定、行业标准、项目合同约定,按照科学规范、真实客观、重点突出等原则开展绩效监控。重点关注最能代表和反映项目产出及效果的年度绩效目标与指标,客观反映项目运行情况和执行偏差,及时纠偏,改进绩效。
(二)项目实施机构应根据PPP项目特点,考虑绩效评价和付费时点,合理选择监控时间、设定监控计划,原则上每年至少开展一次绩效监控。
第十六条 PPP项目绩效监控工作通常按照以下程序进行:
(一)开展绩效监控。项目公司(社会资本)开展PPP项目日常绩效监控,按照项目实施机构要求,定期报送监控结果。项目实施机构应对照绩效监控目标,查找项目绩效运行偏差,分析偏差原因,结合项目实际,提出实施纠偏的路径和方法,并做好信息记录。
(二)反馈、纠偏与报告。项目实施机构应根据绩效监控发现的偏差情况及时向项目公司(社会资本)和相关部门反馈,并督促其纠偏;偏差原因涉及自身的,项目实施机构应及时纠偏;偏差较大的,应撰写《绩效监控报告》报送相关主管部门和财政部门。
第四章 PPP项目绩效评价
第十七条 项目实施机构应根据项目合同约定,在执行阶段结合年度绩效目标和指标体系开展PPP项目绩效评价。
财政部门应会同相关主管部门、项目实施机构等在项目移交完成后开展PPP项目后评价。
第十八条 PPP项目绩效评价应符合以下要求:
(一)严格按照规定程序,遵循真实、客观、公正的要求,采用定量与定性分析相结合的方法。
(二)结合PPP项目实施进度及按效付费的需要确定绩效评价时点。原则上项目建设期应结合竣工验收开展一次绩效评价,分期建设的项目应当结合各期子项目竣工验收开展绩效评价;项目运营期每年度应至少开展一次绩效评价,每3-5年应结合年度绩效评价情况对项目开展中期评估;移交完成后应开展一次后评价。
(三)绩效评价结果依法依规公开并接受监督。
第十九条 PPP项目绩效评价工作通常按照以下程序进行:
(一)下达绩效评价通知。项目实施机构确定绩效评价工作开展时间后,应至少提前5个工作日通知项目公司(社会资本)及相关部门做好准备和配合工作。
(二)制定绩效评价工作方案。项目实施机构应根据政策要求及项目实际组织编制绩效评价工作方案,内容通常包括项目基本情况、绩效目标和指标体系、评价目的和依据、评价对象和范围、评价方法、组织与实施计划、资料收集与调查等。项目实施机构应组织专家对项目建设期、运营期首次及移交完成后绩效评价工作方案进行评审。
(三)组织实施绩效评价。项目实施机构应根据绩效评价工作方案对PPP项目绩效情况进行客观、公正的评价。通过综合分析、意见征询,区分责任主体,形成客观、公正、全面的绩效评价结果。对于不属于项目公司或社会资本责任造成的绩效偏差,不应影响项目公司(社会资本)绩效评价结果。
(四)编制绩效评价报告。PPP项目绩效评价报告应当依据充分、真实完整、数据准确、客观公正,内容通常包括项目基本情况、绩效评价工作情况、评价结论和绩效分析、存在问题及原因分析、相关建议、其他需要说明的问题。
(五)资料归档。项目实施机构应将绩效评价过程中收集的全部有效资料,主要包括绩效评价工作方案、专家论证意见和建议、实地调研和座谈会记录、调查问卷、绩效评价报告等一并归档,并按照有关档案管理规定妥善管理。
(六)评价结果反馈。项目实施机构应及时向项目公司(社会资本)和相关部门反馈绩效评价结果。
第二十条 项目公司对绩效评价结果有异议的,应在5个工作日内明确提出并提供有效的佐证材料,向项目实施机构解释说明并达成一致意见。无法达成一致的,应组织召开评审会,双方对评审意见无异议的,根据评审意见确定最终评价结果;仍有异议的,按照合同约定的争议解决机制处理。
第二十一条 项目实施机构应将PPP项目绩效评价报告报送相关主管部门、财政部门复核,复核重点关注绩效评价工作方案是否落实、引用数据是否真实合理、揭示的问题是否客观公正、提出的改进措施是否有针对性和可操作性等。
第二十二条 PPP项目绩效评价结果是按效付费、落实整改、监督问责的重要依据。
(一)按效付费。
政府付费和可行性缺口补助项目,政府承担的年度运营补贴支出应与当年项目公司(社会资本)绩效评价结果完全挂钩。财政部门应按照绩效评价结果安排相应支出,项目实施机构应按照项目合同约定及时支付。
使用者付费项目,项目公司(社会资本)获得的项目收益应与当年项目公司(社会资本)绩效评价结果挂钩。绩效评价结果优于约定标准的,项目实施机构应执行项目合同约定的奖励条款。绩效评价结果未达到约定标准的,项目实施机构应执行项目合同约定的违约条款,可通过设置影响项目收益的违约金、项目展期限制或影响调价机制等方式实现。
绩效评价结果可作为项目期满合同是否展期的考量因素。
(二)落实整改。
项目实施机构应根据绩效评价过程中发现的问题统筹开展整改工作,并将整改结果报送相关主管部门和财政部门。涉及自身问题的,项目实施机构应及时整改;涉及项目公司(社会资本)或其他相关部门问题的,项目实施机构应及时督促整改。
(三)监督问责。
项目实施机构应及时公开绩效评价结果并接受社会监督;项目实施机构绩效评价结果应纳入其工作考核范畴。
第五章 组织保障
第二十三条 各级财政部门应会同相关部门,建立健全PPP项目绩效管理工作相关制度和共性指标框架,加强项目识别论证、政府采购、预算收支与绩效管理及信息披露等业务指导,切实做好项目合规性审查,确保项目全生命周期规范实施、高效运营。
各级财政部门应结合预算绩效管理要求,认真审核PPP项目财政收支预算申请及PPP项目绩效目标和指标体系,充分考虑本级财政承受能力,合理安排财政预算,加强对财政资金使用合规性和有效性的监督。
各级财政部门可结合每年工作重点,选取重大PPP项目开展绩效再评价。
第二十四条 各级行业主管部门应按照绩效管理相关制度要求,建立健全本行业、本领域核心绩效指标体系,明确绩效标准;合规履行预算编制、申报和执行程序;加强与财政及其他相关部门的协调配合。
第二十五条 项目实施机构、项目公司(社会资本)应严格履行合同约定,确保各项工作合法合规。
项目实施机构应做好PPP项目绩效管理具体工作,并对PPP项目实施规范性、财政资金使用的合规性和有效性负责。
项目公司(社会资本)应做好项目投资、建设、运营、维护、移交等工作的日常管理和信息记录;积极配合开展PPP项目绩效管理工作,并对所提供资料和信息的真实性、完整性、有效性负责。
第二十六条 各级财政部门应会同相关主管部门依托PPP综合信息平台,加强PPP项目信息管理。项目实施机构、项目公司(社会资本)应根据项目实际进展及时提供和更新PPP项目绩效管理相关信息,做好信息公开,接受社会监督。
第六章 附则
第二十七条 本指引自印发之日起30日后施行。
本指引施行前已发布中标通知书的项目,沿用采购文件或项目合同中约定的绩效评价指标及结果应用等条款,按照本指引开展绩效监控、绩效评价相关工作,绩效目标与绩效指标体系不完善的,可参照本指引进行补充完善。
附件:1.PPP项目全生命周期绩效管理导图

2.PPP项目绩效评价工作方案(参考)
PPP项目绩效评价工作方案
(参考)
一、项目基本情况
(一)项目概况。
(二)项目产出说明。
(三)绩效目标和指标体系。
PPP项目合同约定的绩效目标与指标体系、年度绩效目标与指标体系及调整情况。
(四)项目主要参与方。
说明项目主要参与方职责及参与情况,主要参与方通常包括项目公司(社会资本)、项目实施机构、相关主管部门及其他相关政府部门,项目服务对象及社会公众等其他相关方。
(五)项目实施情况。
项目实施进展情况、实施内容调整及变更情况等。
二、绩效评价思路
(一)绩效评价目的和依据。
确定评价工作基本导向,明确绩效评价工作开展所要达到的目标和结果。
评价依据通常包括PPP项目合同,项目相关法律、法规和规章制度,相关行业标准及专业技术规范等。
(二)绩效评价对象和范围。
评价对象为PPP项目,评价范围包括项目产出、项目实施效果和项目管理等。
(三)绩效评价时段。
项目本次被评价的时间范围,应明确具体的起止时间。
(四)绩效评价方法。
明确开展绩效评价所选用的相关评价方法及原因。
三、绩效评价组织与实施
(一)明确项目负责人及项目团队的职责与分工。
(二)明确各个环节及各项工作的时间节点及工作计划。
(三)明确绩效评价工作质量控制措施。
四、资料收集与调查
明确开展绩效评价工作所需的资料收集与调查方案,包括资料收集内容与途径、数据资料来源以及具体的调查方法。
调查方法通常包括案卷研究、实地调研、座谈会及问卷调查等,应当尽可能明确调查对象、调查方法、调查内容、调查时间及地点等。如果调查对象涉及抽样,应当说明调查对象总体情况、样本总数、抽样方法及抽样比例。
五、相关附件
通常包括资料清单、数据填报格式、访谈提纲及调查问卷等。
3.PPP项目绩效评价报告(参考)
PPP项目绩效评价报告
(参考)
一、项目基本情况
(一)项目概况。
简述项目背景、PPP模式基本安排,包括基本信息、运作模式、回报机制、交易结构等内容。
(二)项目绩效目标。
(三)项目主要参与方。
(四)项目实施情况。
包括项目实施的具体内容、范围、计划及进展情况等。如果项目内容在实施期内发生变更,应当说明变更的内容、依据及变更程序。
(五)资金来源和使用情况。
项目资金来源与使用情况、投融资管理情况、财务管理状况、预算情况等。
二、绩效评价工作情况
(一)绩效评价目的。
(二)绩效评价对象、范围与时段。
(三)绩效评价工作方案制定过程。
(四)绩效评价原则与方法。
(五)绩效评价实施过程。
(六)数据收集方法。
(七)绩效评价的局限性(如有)。
三、评价结论和绩效分析
(一)评价结论。
(二)绩效分析。
对项目产出、效果和管理指标进行分析和评价。
在对绩效指标进行分析和评价时,要充分利用评价工作中所收集的数据,做到定量分析和定性分析相结合。绩效指标评分应当依据充分、数据使用合理恰当,确保绩效评价结果的公正性、客观性、合理性。
四、存在问题及原因分析
通过分析各指标的评价结果,总结项目存在的不足及原因,明确责任主体,为提出相关建议奠定基础。
五、相关建议
通过综合考虑各指标的评价结果,有针对性地对项目存在的不足提出改进措施和建议。措施或建议应当具有较强的可行性、前瞻性及科学性,有利于促进和提高项目绩效水平。
六、绩效评价报告使用限制等其他需要说明的问题。
七、评价主体签章
绩效评价报告应当由评价主体加盖公章。
八、相关附件
通常包括主要评价依据、实地调研和座谈会相关资料、调查问卷汇总信息及其他支持评价结论的相关资料。
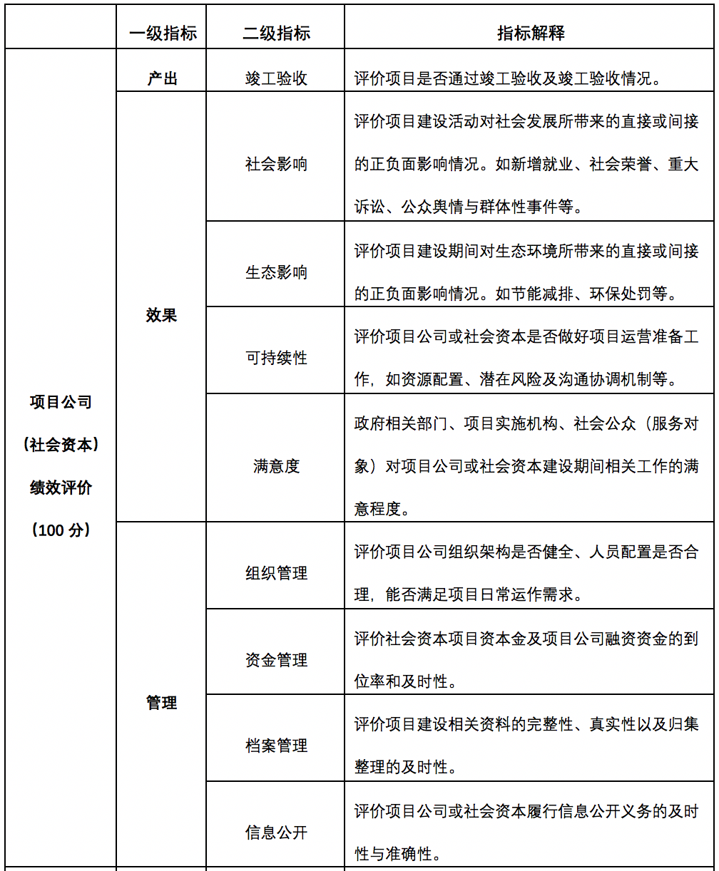
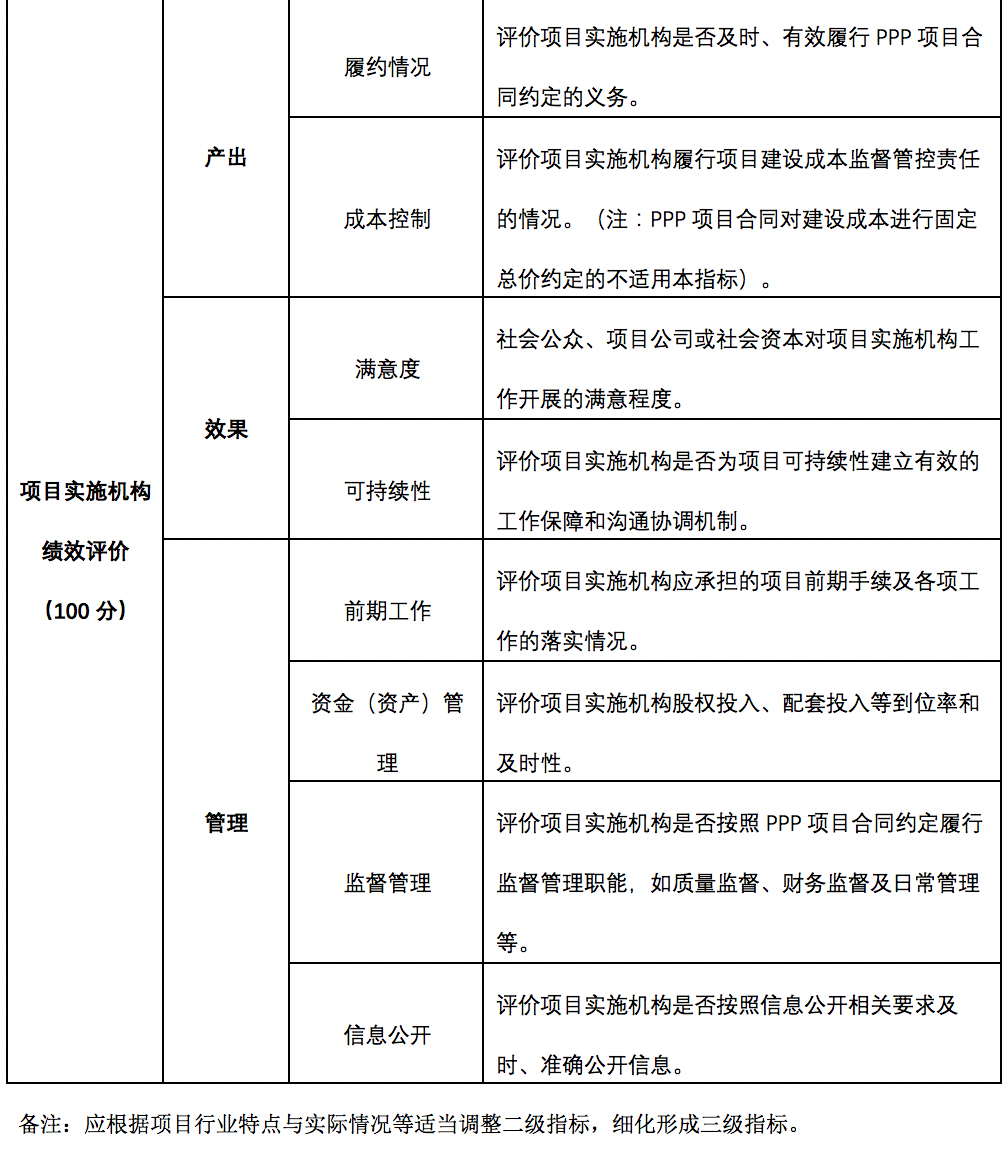
4.PPP项目建设期绩效评价共性指标框架(参考)
PPP项目绩效评价共性指标框架(参考)——建设期

5.PPP项目运营期绩效评价共性指标框架(参考)
PPP项目绩效评价共性指标框架(参考)——运营期





