自2005年建造师开考以来,至今热度居高不下。因高回报以及市场高需求,导致很多行业外人员蜂拥而至,“挂证”乱象显得愈加突出。
近两年来,以住建部为首的主管部门采取了一系列措施来严控证书挂靠现象,如“四库一平台”上线、各地社保联网、地区主管部门查项目经理在岗履职情况等,一定程度上遏制了“挂证”乱象。现实是“上有政策、下有对策”,部分证书依然在挂。
一旦项目出了安全事故,“挂证”的项目经理会不会追究刑事责任?今天给大家整理了三个典型的“挂项目翻车”事故,供大家掂量、参考、权衡!
经典案例一(2014年):北京清华附中底板钢筋坍塌事故!
1、案情回顾 2014年12月29日北京市海淀区清华附中在建体育馆发生坍塌事故,造成10人死亡、4人受伤。北京**一建工程建设有限公司和**分公司清华附中项目商务经理杨泽中等15人因重大责任事故罪被公诉至法院。北京市海淀法院对此案进行了宣判,15人分别获刑。 经审理查明,北京**一建工程建设有限公司和**分公司于2014年6月承建清华附中体育馆及宿舍楼建筑工程过程中,于同年12月29日,因施工方安阳**建筑劳务有限责任公司施工人员违规施工,致使施工基坑内基础底板上层钢筋网坍塌,造成在此作业的多名工人被挤压在上下层钢筋网间,导致10人死亡、4人受伤。 2、相关责任人判定: 法院根据相关的事实及证据认定:被告人杨泽中、王京立、王英雄、曹晓凯、荆鑫、张换丰、张焕良、赵金海、田勇只、李雷、李成才、郝维民、张明伟、田克军、耿文彪在生产、作业中违反有关安全管理的规定,因而发生重大伤亡事故,情节特别恶劣,其行为均已触犯了刑法规定构成重大责任事故罪。 法院据此分别判处杨泽中等14名被告6年至3年不等的有期徒刑,判处被告耿文彪有期徒刑3年,缓刑3年。 3、事故等级及社会影响 事故等级:重大安全生产事故 社会影响:惊动国务院、首都大事件,传播全国,性质十分恶劣 4、划重点:对现场项目经理、挂靠项目经理的判定 事故调查报告:叶耀东,清华附中工程项目备案项目经理,长期未到岗履行项目经理职责。 明知在清华附中工程项目投标时,已被建工一建公司安排至朝阳区望京综合体育馆工程担任项目执行经理,仍未拒绝使用其项目经理资格参与清华附中工程招投标 结论:现场实际执行经理杨泽中被重判,挂靠项目经理被吊销执业证书,终身不予注册,未判刑事犯罪!
经典案例二(2016年):江西丰城发电厂“11·24”坍塌特别重大事故!
1、案情回顾 2016年11月24日,江西丰城发电厂三期扩建工程发生冷却塔施工平台坍塌特大事故,造成73人死亡、2人受伤,直接经济损失10197.2万元。 法院经审理查明,该起坍塌事故属于特别重大生产安全责任事故。建设单位江西赣能股份有限公司丰城三期发电厂(以下简称丰电三期)在未经论证、评估的情况下,违规大幅度压缩合同工期,提出策划并与工程总承包单位中南电力设计院有限公司(以下简称中南电力设计院)、监理单位上海斯耐迪工程咨询有限公司(以下简称上海斯耐迪公司)、施工单位河北亿能烟塔工程有限公司(以下简称河北亿能公司)共同启动“大干100天”活动,导致工期明显缩短。 河北亿能公司项目部编制并经中南电力设计院总承包项目部、上海斯耐迪公司项目监理部、丰电三期扩建工程建设指挥部审查同意的《7号冷却塔筒壁施工方案》存在严重缺陷,未制定针对性的拆模作业管理控制措施。对试块送检、拆模的管理失控,在实际施工过程中,劳务作业队伍自行决定拆模。事故发生时,施工人员在混凝土强度不足的情况下违规拆除模板,造成筒壁混凝土和模板体系连续倾塌坠落,坠落物冲击与筒壁内侧连接的平桥附着拉索,导致平桥也整体倒塌,造成重大人员伤亡和财产损失。 法院经审理查明,丰电三期质量监督项目站、电力工程质量监督总站(以下简称电力质监总站)、国家能源局华中监管局和丰城市工业和信息化委员会(以下简称丰城市工信委)等相关部门部分工作人员存在玩忽职守、滥用职权等行为,国电丰城鼎力新型建材有限公司(以下简称丰城鼎力建材公司)违反合同约定,擅自改变混凝土配合比,未严格按照混凝土配合比添加外加剂,最终导致“11·24”特大事故。江西省投资集团有限公司(以下简称江西投资集团)、江西赣能股份有限公司丰城二期发电厂(以下简称丰电二期)及江西鸿远实业有限公司(以下简称江西鸿远实业公司)部分工作人员还存在贪污、受贿和国有公司、企业人员滥用职权行为。 2020年4月24日,江西省宜春市中级人民法院和丰城市人民法院、奉新县人民法院、靖安县人民法院对江西丰城发电厂“11·24”冷却塔施工平台坍塌特大事故所涉9件刑事案件进行了公开宣判,对28名被告人和1个被告单位依法判处刑罚。 江西投资集团党委委员、工会主席、丰电三期扩建工程建设指挥部总指挥邓勇超构成重大责任事故罪、贪污罪、受贿罪和国有公司、企业人员滥用职权罪,予以数罪并罚,被判处有期徒刑十八年,并处罚金人民币220万元; 河北亿能公司法定代表人、董事长张运平以及该公司丰电三期扩建工程D标段项目部执行经理吴志光、河北省魏县奉信劳务公司丰电三期扩建工程D标段7号冷却塔施工队队长白书平、中南电力设计院丰电三期扩建工程总承包项目部总工程师王松、上海斯耐迪公司丰城发电厂项目监理部总监理工程师胡东胜、丰电三期工程部土建专业工程师廖辉寿等14人构成重大责任事故罪,分别被判处七年至二年六个月不等的有期徒刑。 丰电三期扩建工程建设指挥部成员、丰电三期质量监督项目站站长杨飞云、电力质监总站监督处负责人白洪海、国家能源局华中监管局电力安全监管处副处长冯卫、丰城市工信委党委书记、主任涂爱平等9人分别被以玩忽职守罪或滥用职权罪判处五年至二年不等的有期徒刑。 丰城鼎力建材公司犯生产、销售伪劣产品罪,被判处罚金人民币200万元,公司法定代表人、董事长顾玉兴和生产经理朱海敏分别被判处有期徒刑四年、并处罚金人民币60万元和有期徒刑三年三个月、并处罚金人民币60万元。 丰电二期计划经营部原经理杨岳辉犯贪污罪和国有公司、企业人员滥用职权罪,予以数罪并罚,江西鸿远实业公司计划经营部原经理桂小燕犯贪污罪,分别被判处有期徒刑十一年、并处罚金人民币100万元和有期徒刑四年、并处罚金人民币50万元。 3、事故等级及社会影响 事故等级 :特别重大生产安全事故 社会影响:超大事件,惊动国务院 传播全国,性质十分恶劣 4、划重点:挂靠项目经理的判定 建督罚字〔2018〕1号 孟爱国: 依据《建设工程安全生产管理条例》第五十八条,我部决定吊销你的一级建造师注册证书,终身不予注册。 结论:挂靠项目经理孟爱国被吊销执业证书,终身不予注册!
2、相关责任人判定:
经典案例三(2009年):上海闵行区在建的“莲花河畔景苑”楼倒倒!
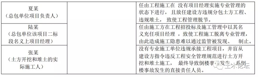
1、案情回顾 2009年6月27日,上海闵行区在建的“莲花河畔景苑”商品房小区工地内,发生一幢13层楼房整体倾倒事故,造成1名工人死亡。这一事故被网友戏称为“楼倒倒”。 3、事故等级及社会影响 事故等级 :一般事故 社会影响:超大事件,传播全国,性质十分恶劣 4、划重点:对现场项目经理、挂靠项目经理的判定 法院判决:被告人陆卫英虽然挂名担任工程项目经理,实际未从事相应管理工作,但其任由施工方在工程招投标及施工管理中以其名义充任项目经理,默许甚至配合施工方以此应付监管部门的监督管理和检查,致使工程施工脱离专业管理,由此造成施工隐患难以通过监管被发现、制止,因而对本案倒楼事故的发生仍负有不可推卸的责任 ! 结论:现场实际执行经理夏建刚首要责任被为主要责任人,挂靠项目经理陆卫英被追究刑事责任,被判有期徒刑三年!

2、相关责任人判定:

从三个典型案例看出,前两个属于特别重大安全事故,群死群伤,造成了特别恶劣的影响,惊动全国,国务院督办,挂靠的两位项目经理都被吊销证书,终身不予注册!
2009年上海楼倒倒事件的项目经理陆卫英,此次事件虽只造成一人死亡,但造成影响十分恶劣,因此被判处重大责任事故罪,有期徒刑三年!



