欢迎进入《中国给水排水》直播间
《水务十四五 建设幸福河》
1、从水务规划到水系统治理规划
2、上海深圳水务十四五相互借鉴
3、水系统水生态水空间幸福河湖
第2个问题"生态流量水位?",来自5月21日,清华大学贾海峰教授的讲座
问答阶段,我的笔记
问题1:网友:请问贾老师:如果像苏州这样平原河网做生态流量、水位的确定,您建议按每条河做还是按分区做呢?以及方法您有推荐么?谢谢!
问题4:网友:平原河网地区城市水系水动力条件一直是一个重要影响因子,改善水动力条件与河道水利安全怎么协调的?例如改变流态的调度与城市降水排水需求的矛盾如何解决?人为改善水动力条件的高能耗与经济成本是怎么考量的?
问题6:网友:请问贾老师:补水是否是长期可持续的办法?另外如何保证水质修复的长期效果?
问题7:网友:我想询问对于城市河道,水动力调控和河道原位净化都是主流措施,二者之间应如何协同考虑,使得发挥1+1>2的效果,谢谢
问题13:网友:贾老师好!一些城市也采取了活水调度方案,但最终变成了引水冲污。如何进行合理的活水调度,而避免引水冲污现象的发生?
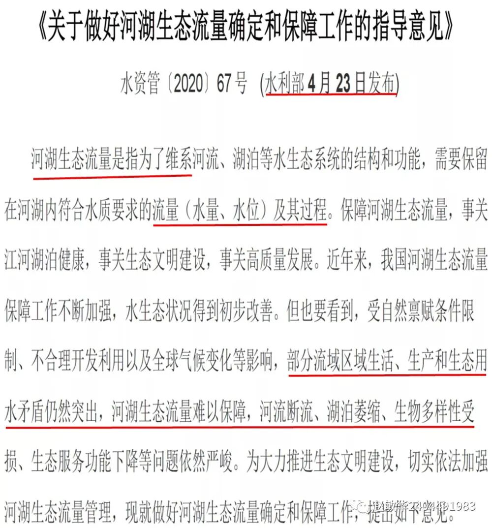
今年4月23日,水利部发布《河湖生态流量的指导意见》
第1个问题“生态价值转化?",来自5月15日唐建国总工的讲座
我回看讲座时的截屏组合
问题22:请问规划里提到的绿色设施,有定量做多少?如果有的话,这个量是怎么定的?定了多少?
问题23:请问一下排水规划规定地块径流系数为0.55,这个包括了海绵设施吗?排水跟海绵怎么结合呢?
唐建国总工自己提出两个问题
我的回答是
”生态价值不转化,绿色发展成空话!”将是5月26日下午,我讲座的中心思想。问题怎么办?
从“水务规划”转到“水系统治理规划”。5月21日下午,上海市发改委来水务局调研十四五规划,发改委下达的水务十四五专项规划,正式名称是《上海市水系统治理十四五规划》
2019年7月
2020年4月25日我发朋友圈
2月27日微信公号文章链接-调水不是冲污 景观背后生态
三天前,唐建国总工发给我的这张PPT,“一定要重视水的总体规划”
雨水规划仅仅是“水系统规划”的一部分
下面是我的“水系统-水生态-水空间 结构图”,横向“水安全-水资源-水生态-水环境-水经济”;水生态上面是水文化,在水生态和水空间之间是水景观;水空间是水系统治理的落脚点。
“水系统规划”结构图的核心是“纵横5水”交汇的水生态;黄颜色的第2层“水资源,水环境,水文化,水景观”是人水和谐层,最外面的“水系统,水安全,水空间、水经济”是水系统动力层。水系统统领,水生态核心,水安全底线、水经济动力、水空间抓手。
外圈“动力层”展开:“水安全”由传统的防洪除涝安全转向“综合水安全”,来自2014年“3.14”水安全重要讲话,特别强调我们国家水的资源安全、环境安全和生态安全。在水安全和水空间之间,要利用河湖调蓄空间,对洪涝、旱灾进行调节。
在水空间和水经济之间,核心问题是利用地价”空间均衡”。水经济和水系统之间是水价市场调节和政府调控的“两手发力”。“水系统框架结构图”正好体现了治水16字方针:“节水优先、空间均衡、系统治理,两手发力。”
竖向“水系统、水文化、生态、水景观、水空间”,横向“水安全、水资源、水生态、水环境、水经济”,“水生态”重叠,加起来“9个水”。
9个水合成一个“水智慧”,包括水文化“仁者乐山、智者乐水”,也包括智慧水务。“9个水”再加水智慧,等于“十全十美幸福河”。
浙江省幸福河的内涵要义,核心是“九龙护水 九水泽民”,
但“九龙护水”,缺少“水生态空间”这个“龙抓手”...........
报告主题
《水务十四五 建设幸福河》
直播时间
2020年5月26日(周二) 14:00—16:00
主持人
王领全《中国给水排水》杂志副主编
主讲人
赵敏华,上海市水务规划设计研究院副总工程师,中国水利学会城市水利学和生态水利工程学专委会委员,华北水利水电大学河长学院外聘教授;1989年研究生毕业于河海大学环境水力学专业,从事水务规划研究30年。最近10年全国各地会议报告和培训讲课200多场。全过程参与江苏镇江和浙江温岭的海绵城市规划设计和建设管理。负责的《世博园区水务专业规划》《新江湾城水生态系统建设研究》获全国优秀工程咨询成果二等奖、上海市科学技术进步二等奖等。
观看回放方式及时间
1、关注《中国给水排水》公众号 cnww1985
2、点击首页右下角云直播,即可观看直播及直播回放
3、直播次日中午12点,即可观看直播回放
直播交流
扫码二维码加入《中国给水排水》直播交流群,获得更多资讯。
观看直播方式
方式一:可使用微信扫描二维码观看直播
方式二:点击网址链接观看直播
直播集结号
欢迎挑战2小时的“专家讲座”直播台!
有意者请联系
李德强 13920075800
衣春敏 13920341911
王领全 13752275003



