天津市人民政府办公厅印发关于全面推进生活垃圾分类工作实施方案的通知
2021-06-11 14:43
来源:天津政务信息发布
作者:
分享:
各区人民政府,市政府各委、办、局:
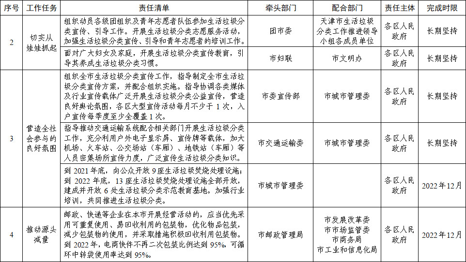
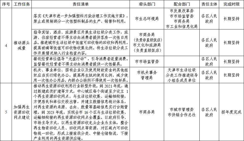
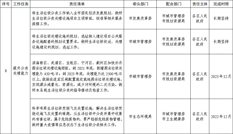
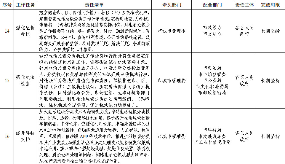
经市委、市政府同意,现将《关于全面推进生活垃圾分类工作的实施方案》印发给你们,请照此执行。为深入贯彻习近平总书记关于垃圾分类工作的重要指示批示精神,加快推进本市生活垃圾分类工作,根据《住房和城乡建设部等部门印发〈关于进一步推进生活垃圾分类工作的若干意见〉的通知》(建城〔2020〕93号)和《天津市生活垃圾管理条例》,结合本市实际,制定本实施方案。(一)指导思想。以习近平新时代中国特色社会主义思想为指导,深入贯彻习近平生态文明思想,全面贯彻党的十九大和十九届二中、三中、四中、五中全会精神,按照党中央、国务院决策部署和市委、市政府部署要求,坚持以人民为中心的发展思想,立足新发展阶段,贯彻新发展理念,构建新发展格局,按照高质量发展要求,坚持共建共治共享,深入推进生活垃圾分类工作,提高生活垃圾减量化、资源化、无害化水平,为建设美丽天津作出贡献。——科学管理,绿色发展。普遍实行生活垃圾分类和资源化利用制度,坚持源头减量,建立分类投放、分类收集、分类运输、分类处理系统,加强市场化运作,鼓励引导社会资本参与,形成绿色发展方式和产业体系。——党政推动,全民参与。建立健全党委统一领导、党政齐抓共管、全社会积极参与的体制机制,广泛开展“美好环境与幸福生活共同缔造”活动,加强宣传教育和督促引导,形成全社会人人动手的良好氛围。——示范引领,持续推进。转化推广示范成果,发挥生活垃圾分类示范工作的引领带动作用,加强生活垃圾分类技术研发,提高末端分类处理能力,促进源头分类投放,持之以恒推进生活垃圾分类工作。——制度保障,长效管理。进一步完善生活垃圾分类相关法规和制度,生活垃圾分类标准体系和考核体系完备,将生活垃圾分类作为文明城区创建重要内容,建立健全市、区、街道(乡镇)、社区(村)四级联动的工作机制,加快形成生活垃圾分类全过程管理系统。——因地制宜,城乡统筹。加强分类指导,从实际出发,合理制定工作措施,坚持问题导向、目标导向、结果导向,有序推进生活垃圾分类工作,不搞“一刀切”,逐步建立城乡统筹的生活垃圾分类系统。(三)主要目标。到2021年底,在全市生活垃圾分类投放、收集、运输、处理系统全覆盖的基础上,建成一批生活垃圾分类精品示范街道(乡镇);《天津市生活垃圾管理条例》配套制度基本完善;全市建成区厨余垃圾收集、运输、处理能力满足需要;推进再生资源回收网点合理布局,建成可回收物数据信息统计制度,将回收统计数据纳入生活垃圾统计内容;生活垃圾回收利用率达到35%以上;全市原生生活垃圾实现“零填埋”,生活垃圾无害化处理率达到100%;因地制宜,稳步推进农村生活垃圾分类工作。到2023年底,全市建立完善的生活垃圾分类监督考核体系;建成区生活垃圾分类“定时定点”投放、收运模式基本建立;生活垃圾分类处置能力满足分类需求,略有余量;可回收物再生资源回收网点布局基本完善,再生资源回收利用系统与生活垃圾分类系统两网有效衔接;建成一批可复制、可推广农村生活垃圾分类模式。到2025年底,形成完善的生活垃圾分类制度体系;健全符合本市实际的生活垃圾分类投放、分类收集、分类运输、分类处理系统;居民生活垃圾分类习惯普遍形成,生活垃圾分类工作走在全国前列。(四)引导群众普遍参与。将生活垃圾分类作为加强基层治理的重要载体,强化基层党组织领导作用,统筹居(村)民委员会、业主委员会、物业单位力量,发挥网格员作用,加强生活垃圾分类宣传,普及分类知识,提高居民参与率和知晓率,实现从“要我分类”到“我要分类”的转变。产生生活垃圾的单位、家庭和个人,依法履行生活垃圾源头减量和分类投放义务。(各区党委和政府负责落实并持续推进,市城市管理委、市住房城乡建设委、市农业农村委、市民政局等按职责分工负责)(五)切实从娃娃抓起。将生活垃圾分类纳入各级各类学校教育内容,依托各级少先队、学校团组织等开展“小手拉大手”、“垃圾去哪了”等知识普及和社会实践活动,组织到生活垃圾处理环节现场教学,动员家庭积极参与。支持有条件的学校、社区建立生活垃圾分类志愿服务队,积极开展志愿服务行动和公益活动,加强生活垃圾分类宣传、培训、引导、监督。(各区人民政府负责落实并持续推进,市教委、团市委、市文明办、市妇联、市城市管理委等按职责分工负责)(六)营造全社会参与的良好氛围。加大生活垃圾分类的宣传力度,注重典型引路、正面引导,全面客观报道生活垃圾分类政策措施及其成效,营造良好舆论氛围。天津广播电视台、天津日报和今晚报等主流媒体加大生活垃圾分类宣传报道频次;各区大型宣传活动每月不少于1次,入户宣传每季度至少全覆盖1次;充分利用户外电子显示屏、宣传牌等载体,加大机场、火车站、公交场站(车厢)、地铁站(车厢)等人员密集场所宣传力度,广泛宣传生活垃圾分类知识和政策法规。到2021年底,向公众开放9座生活垃圾焚烧处理设施;到2022年底,全市13座生活垃圾焚烧处理设施全部开放,建成并开放6处生活垃圾分类示范教育基地。加强行业培训,共同推进生活垃圾分类。(各区人民政府负责落实并持续推进,市委宣传部、市文明办、市城市管理委、市交通运输委等按职责分工负责)(七)推动源头减量。邮政、快递等企业在本市开展经营活动的,应当优先采用可重复使用、易回收利用的包装物,优化物品包装,减少包装物的使用,并采取措施积极回收利用包装物。到2022年底,电商快件不再二次包装比例达到95%,可循环中转袋使用率达到95%。加强塑料污染治理,禁止或限制部分一次性塑料制品的生产、销售和使用。机关、事业单位、国有企业以及使用财政资金的其他组织应当实行绿色办公,提高再生纸的使用比例,减少使用一次性办公用品,内部办公场所不得使用一次性杯具。旅游、住宿经营者不得主动向消费者提供客房一次性日用品。餐饮经营单位倡导“光盘行动”,引导消费者适量消费。推进城市生活垃圾中低值可回收物的回收和再利用,提高玻璃等低值可回收物收集比例。(各区人民政府负责落实并持续推进,市邮政管理局、市商务局、市工业和信息化局、市生态环境局、市机关事务管理局、市文化和旅游局、市发展改革委、市市场监管委等按职责分工负责)(八)加强再生资源回收网点建设。推动再生资源回收利用行业转型升级。到2021年底,通过新建或改扩建等方式,中心城区每个街道至少设立1个再生资源回收网点,与生活垃圾收集、运输相衔接,方便居民和单位交投出售,并建立数据信息统计体系,对再生资源的来源、去向、数量等基础信息实行台账管理。到2023年底,实现全市16个区与生活垃圾收集、运输相衔接的再生资源回收网点全覆盖。以政府引导、市场主导方式,以再生资源回收龙头企业为主体,整合再生物资回收人员、回收网点等资源,对区域内可回收物统一回收,形成上接前段分类、中接仓储物流、下接产业利用的再生资源供应链。(各区人民政府负责落实并持续推进,市商务局、市供销合作总社、市城市管理委等按职责分工负责)(九)完善分类投放收集系统建设。居住社区、商业和办公场所的生活垃圾分类收集容器、箱房、桶站等设施设备齐全,生活垃圾分类标志统一规范、清晰醒目,居民分类投放生活垃圾简便易行,确保有害垃圾单独投放。鼓励设置垃圾分类智能化设备,引导居民精准、便捷地进行生活垃圾分类,因地制宜逐步推行“撤桶并点建箱房”,到2023年底,全市建成区生活垃圾定时定点分类投放、收运模式基本建立。(各区人民政府负责落实并持续推进,市城市管理委负责)(十)完善分类运输系统。建立健全与生活垃圾分类收集相衔接的运输体系,合理确定分类运输站点频次、时间和线路,配足、配齐分类运输车辆。到2023年底,全市厨余垃圾运输能力每日达到2800吨。实现厨余垃圾、其他垃圾有效分开,确保有害垃圾单独收集运输,建立密闭、高效的分类运输系统,减少运输过程中“抛洒滴漏”。加强生活垃圾产生单位与生活垃圾清运单位之间的无缝衔接,防止生活垃圾“先分后混、混装混运”。(各区人民政府负责落实并持续推进,市城市管理委、市生态环境局、市交通运输委等按职责分工负责)(十一)提升分类处理能力。滨海新区、武清区、宝坻区、宁河区、蓟州区加快补齐厨余垃圾处理设施短板。到2021年底,新增厨余垃圾处理能力450吨/日;到2023年底,处理能力达2500吨/日以上。鼓励在适宜区域配置就近就地厨余垃圾处理设施,实现源头减量化、资源化,减少对环境的二次污染。科学布局生活垃圾焚烧飞灰处置设施,解决生活垃圾焚烧设施飞灰处置的难题。从生活垃圾中分类并集中收集的有害垃圾,属于危险废物的,要严格按危险废物管理。做好重大疫情等应急状态下生活垃圾分类相关工作。(各区人民政府负责落实并持续推进,市城市管理委、市生态环境局、市发展改革委、市规划资源局、市卫生健康委等按职责分工负责)(十二)发挥公共机构示范带动作用。机关、事业单位、国有企业以及使用财政资金的其他组织和驻津部队应高标准落实生活垃圾分类要求,对厨余垃圾、可回收物、有害垃圾、其他垃圾等实行分类投放,到2021年底,建立生活垃圾分类公示制度和台账管理制度,起到带头示范引领作用。(各区人民政府负责落实并持续推进,市机关事务管理局、市城市管理委、市卫生健康委、市教委、市交通运输委、天津警备区等按职责分工负责)(十三)积极创建生活垃圾分类示范街镇。在全面推行生活垃圾分类的基础上,采取创建生活垃圾分类示范街镇的方式,逐步提升全市生活垃圾分类水平。示范街镇要达到生活垃圾分类管理主体责任全覆盖、生活垃圾分类类别全覆盖、生活垃圾分类投放收运处理系统全覆盖、居民生活垃圾分类知晓率和参与率达到100%。示范街镇应当配备专职、兼职督导员、引导员,指导居民准确完成生活垃圾分类投放。到2021年底,市内六区、环城四区每区创建2个生活垃圾分类示范街镇,滨海新区创建3个生活垃圾分类示范街镇(功能区),武清区、宝坻区、宁河区、静海区、蓟州区每区创建1个生活垃圾分类示范街镇;到2022年底,全市示范街镇比例达到30%;到2023年底,全市示范街镇比例达到60%;到2024年底,全市各街镇均达到示范街镇标准;到2025年底,生活垃圾分类成效进一步巩固。(各区人民政府负责落实并持续推进,市城市管理委、市生态环境局、市商务局等按职责分工负责)(十四)深入推进农村生活垃圾分类。因地制宜选择适合农村特点和农民习惯、简便易行的分类处理模式,有序推进农村生活垃圾分类工作。合理建设或配置生活垃圾分类收集房(站、点),提升乡镇生活垃圾分类运输能力,协同推进农村厨余垃圾与农业生产有机废弃物处理,以乡镇或村为单位探索就近就地资源化利用路径。到2023年底,建成一批可复制、可推广农村生活垃圾分类处理模式,基本实现农村可回收物资源化利用,厨余垃圾和煤渣灰土就地消纳,有毒有害垃圾单独收集处置,其他垃圾焚烧处理。(各区人民政府负责落实并持续推进,市城市管理委、市农业农村委、市生态环境局、市商务局等按职责分工负责)(十五)健全收费机制。按照产生者付费原则,健全生活垃圾处理收费制度,结合生活垃圾分类情况,并充分征求公众意见,合理制定或调整生活垃圾处理收费标准,逐步实现分类计价、计量收费等差别化管理。生活垃圾处理费应当专项用于生活垃圾的收集、运输和处理等,不得挪作他用。(各区人民政府负责落实并持续推进,市城市管理委、市发展改革委、市财政局等按职责分工负责)(十六)落实资金保障。市、区两级财政结合实际统筹安排预算支持生活垃圾分类系统项目建设及运营,重点用于生活垃圾分类投放、收集、运输、处理和宣传、考核等相关支出。落实生活垃圾分类工作相关税收优惠,积极鼓励支持采取多种模式,吸引社会资本参与生活垃圾分类设施建设、改造和运营。(各区人民政府负责落实并持续推进,市财政局、市税务局、市发展改革委、市城市管理委等按职责分工负责)(十七)强化监督考核。建立健全市、区、街道(乡镇)、社区(村)多级考核机制,定期督查生活垃圾分类工作开展情况,实行周检查、月考核、季通报,将考核结果与绩效奖励等直接挂钩,对生活垃圾分类工作推动不力的,要一票否决。同时,通过新闻媒体、网络新媒体、公告栏、宣传栏等渠道,公开线索举报途径,鼓励群众开展全程监督,及时发现问题、解决问题,形成群策群力、齐抓共管的工作格局。(各区人民政府负责落实并持续推进,市城市管理委、市绩效办、市文明办等按职责分工负责)(十八)强化执法检查。做好生活垃圾分类执法工作指引和行政处罚裁量权实施标准的制定和培训工作,调整街道综合执法事项目录。针对生活垃圾分类投放义务人、生活垃圾分类投放管理人、分类收运和处理单位等责任主体开展专项执法行动,对违法行为依法严肃追究法律责任。积极推进市、区、街道(乡镇)三级执法联动,压实属地街道(乡镇)执法责任,同时强化与公安、市场监管、生态环境等部门的联动执法。利用生活垃圾分类执法典型案例,以案释法,强化执法交流学习,促进执法能力稳步提升。(各区人民政府负责落实并持续推进,市城市管理委、市市场监管委、市司法局、市公安局、市文化和旅游局、市邮政管理局等按职责分工负责)(十九)提升科技支持。加大生活垃圾分类技术专题研究力度,推动生活垃圾分类投放、收集、运输、处理等技术发展,逐步提升生活垃圾收运车辆装备、中转设施、资源化利用设施、末端处置设施的技术先进性和创新性。鼓励探索运用大数据、人工智能、物联网、互联网、移动端APP等技术手段,推进生活垃圾分类相关产业发展。加强生活垃圾分类处理技术装备研发和集成示范应用,重点解决小型焚烧处理、焚烧飞灰处置、渗滤液处理、厨余垃圾处理等问题,构建生活垃圾从源头到末端、从生产到消费的全过程分类技术支撑体系。(各区人民政府负责落实并持续推进,市城市管理委、市科技局、市发展改革委、市工业和信息化局等按职责分工负责)(二十)坚持党建引领。充分发挥基层党组织的领导作用,引导广大党员积极参加社区生活垃圾分类志愿服务活动,发挥先锋模范作用。党员领导干部要走在前、作表率,结合到居住地社区报到,每季度至少参加一次社区生活垃圾分类活动,并将督促生活垃圾分类作为社区入列轮值党员干部的一项工作内容。将生活垃圾分类纳入各类文明创建工作,并逐步加大生活垃圾分类工作实效在文明创建考核中的比重。(各区党委和政府负责落实并持续推进,市委组织部、市文明办、市城市管理委等按职责分工负责)(二十一)健全工作责任制。建立健全市、区、街道(乡镇)、社区(村)党组织四级联动机制,主要负责同志是第一责任人,明确有关部门和单位责任清单,层层抓落实。各区、有关部门和单位要把生活垃圾分类工作作为重点工作进行部署,分解落实目标任务,细化明确责任分工,制定切实可行的工作措施,并于2021年6月底前报市生活垃圾分类工作推进领导小组办公室。(各区党委和政府负责落实并持续推进,市城市管理委会同相关部门按职责分工负责)(二十二)健全管理协同机制。各区要将生活垃圾分类作为基层治理的一项重要工作来抓,调动各方面的力量,推动公共服务、社会管理资源下沉到社区,全面推进生活垃圾分类工作。各有关部门和单位全力做好服务指导工作,积极响应各区吹哨报到,形成工作合力,使生活垃圾分类工作落到基层、深入群众。(各区党委和政府负责落实并持续推进,市城市管理委会同相关部门按职责分工负责)(二十三)建立全市统筹体制。充分发挥天津市生活垃圾分类工作推进领导小组指挥职能,定期召开工作调度会,实现相关部门的协调联动、协同配合,及时发现、研究、解决推进重点问题,强力推动生活垃圾分类工作。各区发挥区生活垃圾分类工作推进领导小组指挥职能,党政一把手负责,加强工作指挥调度,各街道(乡镇)、社区(村)把生活垃圾分类作为基层社会治理的重要内容来抓,发动基层党组织、居(村)委会、业委会、物业、志愿者和居民等各方力量,共建美好家园。(各区党委和政府负责落实并持续推进,市城市管理委会同相关部门按职责分工负责)










《中国给水排水》版权与免责声明:
①凡本网注明“来源:《中国给水排水》”的所有作品,版权归《中国给水排水》杂志社所有,未经本网授权任何单位和个人不得转载、摘编或利用其它方式使用上述作品,违反上述声明者,本网将追究其相关法律责任。
②凡本网注明“来源:XXX(非《中国给水排水》)”的作品,均转载自其它媒体,仅供分享不作商业用途,并不代表本网赞同其观点和对其真实性负责。如原版权所有者不同意转载,请联系我们(022-27835520),我们会立即删除,谢谢!