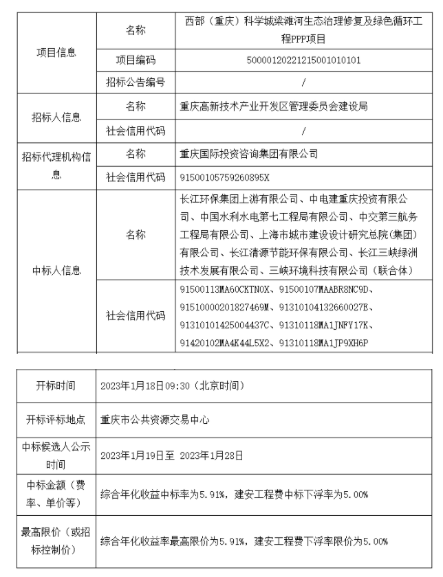
1月29日,重庆市公共资源交易网发布西部(重庆)科学城梁滩河生态治理修复及绿色循环工程PPP项目中标结果公告,中标人为长江环保集团上游有限公司、中电建重庆投资有限公司、中国水利水电第七工程局有限公司、中交第三航务工程局有限公司、上海市城市建设设计研究总院(集团)有限公司、长江清源节能环保有限公司、长江三峡绿洲技术发展有限公司、三峡环境科技有限公司(联合体),中标金额为综合年化收益中标率为5.91%,建安工程费中标下浮率为5.00%。
西部(重庆)科学城梁滩河生态治理修复及绿色循环工程PPP项目中标结果公告
(中标公告发布时间:2023年1月29日)

本PPP项目位于高新区核心区。
项目建设范围主要涉及重庆高新区梁滩河、莲花滩河、虎溪河、大溪河流域四条干流及相应支流。
新建内容主要包括:重庆高新区梁滩河、莲花滩河、虎溪河、大溪河流域四条干流及相应支流流域内小区、市政排水管道改造及新建、截污干管修复及新建、流域生态基流保障(行洪疏浚、清淤、生态修复,湖库联)、分布式能源站建设、固废处置及回收利用工程、生态停车位建设以及智慧水务等。
存量资产主要包括白含片区已建成的市政排水管网,长度约70km,管径为DN600~1200,交由中标社会资本统一运营维护。
本项目可研批复总投资为345666.02万元。本项目纳入PPP项目总投资为317924.92万元,其中工程费250572.53万元,(含建筑安装工程费230572.53万元,设备购置费用20000万元),工程建设其他费40639.12万元,预备费9067.1万元,建设期贷款利息17497万元。铺底流动资金149.17万元。
项目合作期为25年,其中建设期3年,运营期22年。



