推进绿色发展是建设美丽中国的重要基础,保证良好的水质状况以及充足的生态流量和健康的水生态至关重要。为使业内及时了解国内各地水处理及水环境治理的最新进展,加强不同地区在解决水资源短缺、水环境污染、水生态损害问题方面的经验交流,《中国给水排水》杂志社拟于2023年8月30日—9月1日在天津市举办《中国给水排水》第十九届年会。本届年会在延续传统会议主题基础上,增加“污水资源化利用,助力水环境提升”主题单元,围绕污水资源化利用、水环境流域整治亟需解决的问题,从城镇供水安全保障、现代化水厂建设、污水厂管网效能提升、污水厂提标改造及运维短板改进、污水资源化利用规划布局及工程建设、工业园区污水处理、区域再生水循环利用及示范建设、市政污泥处理处置、雨洪控制、厂网一体化、流域统筹治理及智慧水务等方面展开技术研讨和交流,并组织参观典型工程项目。
会议同期将召开《中国给水排水》编委会换届会议,并举行“苏伊士”优秀论文奖、“九通杯”专利奖颁奖仪式。
一、会议时间
2023年8月30日—9月1日(8月30日全天报到,9月1日下午参观工程项目)
二、会议地点
天津东凯悦酒店(天津市河东区卫国道126号)
三、会议组织形式
主办单位:《中国给水排水》杂志社有限公司
金科环境股份有限公司
中国市政工程华北设计研究总院有限公司
中国城镇供水排水协会城镇水环境专业委员会
协办单位:上海铂尔怡环境技术股份有限公司
珠海九通水务股份有限公司
苏伊士
深圳职业技术学院
河北工程大学能源与环境工程学院
支持单位:威立雅水务工程(北京)有限公司
北京安远众智科技有限公司
安越环境科技股份有限公司
济南浦华会展服务有限公司
亚洲环保媒体平台
《给水排水》杂志
四、日程安排
8月31日上午
学术报告主持人:孙永利院长(中国市政华北院城市环境研究院)

8月31日下午
学术报告主持人:
陈超副研究员(清华大学环境学院)
孙士权教授(长沙理工大学水利与环境工程学院)

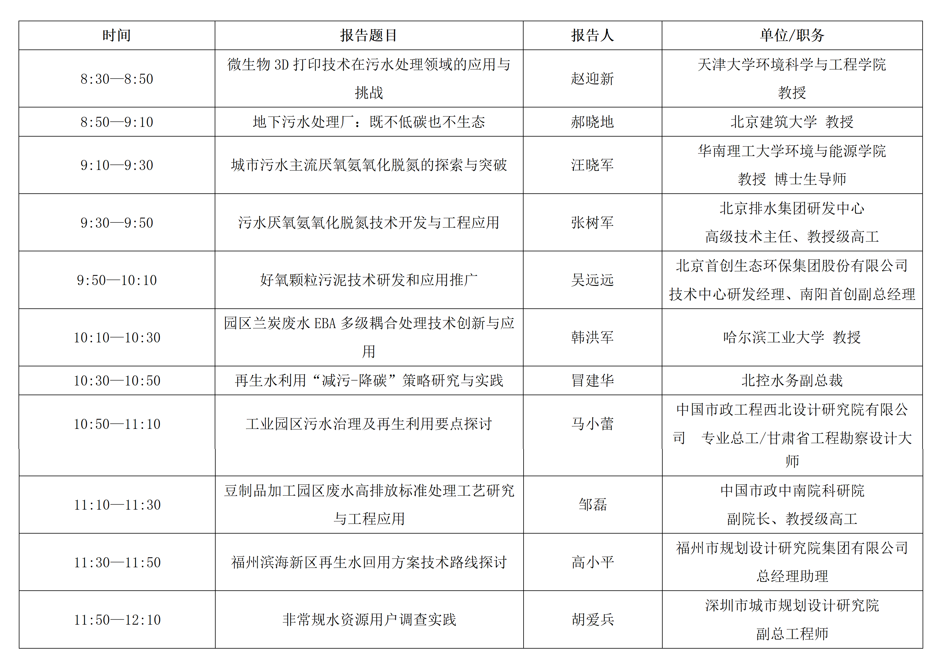
9月1日上午
学术报告主持人:
汪晓军教授(华南理工大学环境与能源学院)
高小平总经理助理(福州市规划设计研究院集团有限公司)

会务费:普通参会人员为2000元/人。水务集团、设计院、高校、研究所等单位总工级参会人员免会务费,3人以上会务费优惠至1500元/人。(注:现场报到只能现金缴费,若不能现金缴费请务必提前汇款)
收款单位:《中国给水排水》杂志社有限公司
开户行:建行天津河西支行
账号:1200 1635 4000 5251 9625
住宿:住宿统一安排,费用自理。若入住会议酒店,请尽早传回执预订房间。标间和大床房价格均为500元/(天·间),数量有限,预定从速。
相关信息咨询,以及有意通过会议进行交流、宣传的企业、厂家等,请与《中国给水排水》编辑部联系。
联系人:丁彩娟
联系电话:022-27835913
13502042821(同微信)
E-mail:dingding0124@126.com



